TDK InvenSense Sensore di distanza CH101
Il sensore di distanza CH101 di TDK InvenSense è un sensore di portata del tempo di volo (ToF) a ultrasuoni, a potenza ultra bassa, basato sulla tecnologia MEMS brevettata Chirp & rsquo. Il sensore CH101 è disponibile in un sistema integrato che integra il trasduttore a ultrasuoni (PMUT) piezoelettrico microlavorato con un sistema su chip (SoC) a potenza ultra-bassa in un package miniaturizzato e rifusibile. Questo sensore di distanza rapida fornisce misurazioni accurate della portata ai bersagli a distanze fino a 1,2 m. Il sensore di distanza CH101 è in grado di rilevare più oggetti, funziona in qualsiasi condizione di illuminazione, compresa la luce solare piena e fornisce misurazioni accurate del millimetro. Questo sensore presenta un microcontroller a bassa potenza che esegue firmware a ultrasuoni avanzato, un pin di interruzione della portata programmabile dedicato e un singolo sensore per la ricezione e la trasmissione.Il sensore di distanza CH101 opera in un intervallo di tensione da 1,62 V a 1,98 V e richiede 60 ms di tempo per programmare. Questi sensori di distanza sono disponibili in un package LGA (Land Grid Array) 3,5 mm x 3,5 mm x 1,26 mm a 8 pin. Le applicazioni tipiche includono droni e robotica, dispositivi mobili e informatici, prevenzione degli ostacoli, stampanti e scanner, rilevamento di prossimità e case intelligenti.
Caratteristiche
- Ricerca di portata rapida e precisa:
- Intervallo di funzionamento da 4 cm a 1,2 m
- Frequenza di campionamento fino a 100 campioni/sec
- Rumore di intervallo RMS di 1 mm a un intervallo di 30 cm
- Modalità programmabili ottimizzate per applicazioni di rilevamento a media e bassa portata
- Campo visivo personalizzabile (FoV) fino a 180°
- Rilevamento di più oggetti
- Funziona alla luce del sole e in qualsiasi altra illuminazione
- Insensibile al colore dell'oggetto, rileva superfici otticamente trasparenti come finestre di vetro
- Facile da integrare
- Sensore singolo per ricezione e trasmissione
- Tensione di alimentazione singola 1,8 V
- Interfaccia compatibile con modalità veloce I2C e velocità di trasmissione dati fino a 400 kbps
- Pin di interruzione intervallo programmabile dedicato
- Il driver software indipendente dalla piattaforma consente il rilevamento della distanza chiavi in mano
- Modulo miniaturizzato integrato:
- Compatibile con saldatura a rifusione SMD standard
- Microcontroller a bassa potenza con firmware a ultrasuoni avanzato
- Intervallo temperatura di funzionamento da -40 °C a +85 °C
- Corrente di alimentazione ultra bassa:
- 1 campione/s:
- 13 µA (intervallo massimo 10 cm)
- 15 µA (intervallo massimo 1 m)
- 30 campioni/s:
- 33 µA (intervallo massimo 10 cm)
- 130 µA (intervallo massimo 1 m)
- 1 campione/s:
Applicazioni
- Realtà virtuale e aumentata
- Droni e robotica
- Dispositivi mobili e informatici
- Prevenzione degli ostacoli
- Stampanti e scanner
- Rilevamento di prossimità
- Rilevamento presenze
- Rilevamento sempre attivo per bloccare/sbloccare e accendere notebook, tablet ed elettrodomestici
- Casa intelligente
Specifiche
- Portata di tensione di funzionamento da 1,62 V a 1,98 V
- Dimensioni 3,5 mm x 2,7 mm x 1,26mm
- Package LGA a 8 pin
- Tempo di programmazione 60 ms
Video
Risorse
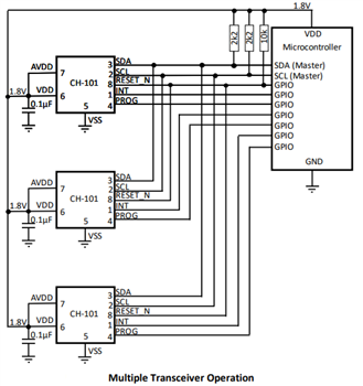
Schema a blocchi
Pubblicato: 2020-08-27
| Aggiornato: 2024-09-03
