ROHM Semiconductor Pre-driver motore brushless trifase BM62300MUV
Il pre-driver motore brushless trifase BM62300MUV di ROHM Semiconductor supporta l'alimentazione a 24 V che controlla il driver motore realizzato in un transistor di potenza esterno. Il pre-driver BM62300MUV rileva la posizione del rotore su tre sensori hall. Inoltre, il pre-driver BM62300MUV di ROHM fornisce un funzionamento silenzioso e basse vibrazioni implementate rendendo la corrente d'uscita una forma d'onda sin.Caratteristiche
- Supporta il transistor di potenza esterno (Nch+Nch)
- Circuito di tensione boost integrato
- 3 unità elettrica a onda sinusoidale Hall a 180 gradi
- Impostazioni dell'angolo dei conduttori
- Controllo della velocità sull'ingresso PWM
- Funzione di avviamento progressivo
- Numero di poli selezionati
- Funzione limite di corrente
- Funzione di risparmio energetico integrata
- Impostazioni direzione di rotazione
- Limitazione di interruzione breve
- Diverse funzioni di protezione integrate (protezione da rotazione ad alta velocità, protezione da rotazione a bassa velocità, protezione da sovratensione (OVLO), blocco per sottotensione (UVLO), esclusione termica (TSD))
Applicazioni
- Motore ventola
- Motore per pompa
- Ventilatore a soffitto
- Altre apparecchiature di consumo in generale
Specifiche
- Intervallo di tensione di ingresso: da 8 V a 28 V
- Tensione di pilotaggio del gate superiore del transistor di potenza esterno VCC + 7,5 V (tip.)
- Transistor di potenza esterno da 9,0 V (tip.) Tensione di pilotaggio del gate più bassa
- Frequenza di commutazione: 40 kHz (tip.)
- Corrente di standby: 0,6 mA (tip.)
- Intervallo delle temperature di funzionamento: da -25 °C a +85 °C
Circuito di applicazione tipico
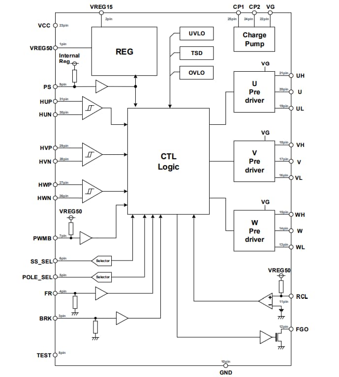
Diagramma a blocchi
Pubblicato: 2021-09-15
| Aggiornato: 2022-03-11
