Infineon Technologies Progetto di riferimento SMPS USB-PD REF_XDPS21081_65W1
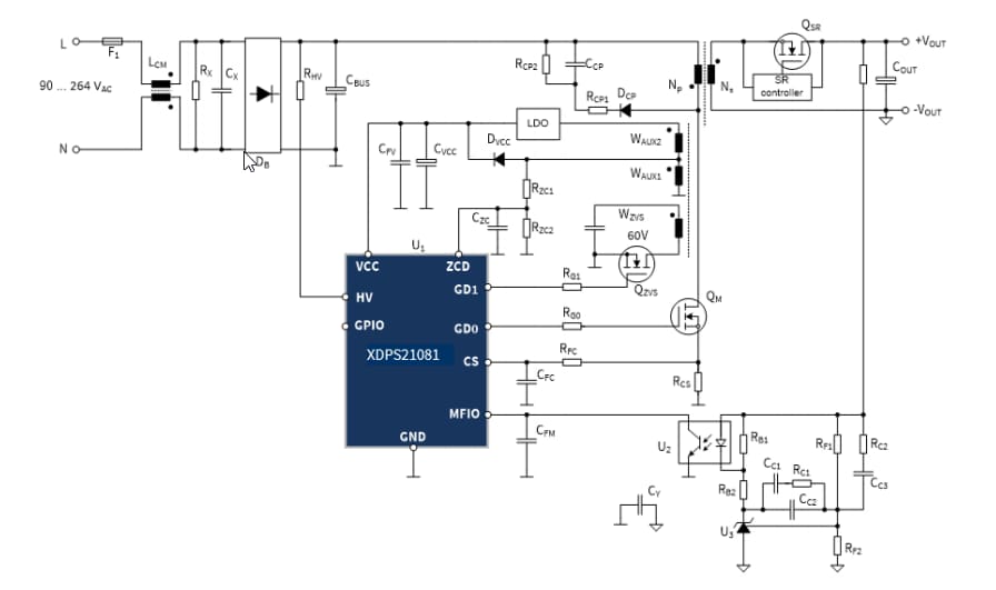
Il progetto di riferimento SMPS USB-PD REF_XDPS21081_65W1 di Infineon Technologies presenta un controller flyback digitale, un MOSFET Superjunction C7 CoolMOS™ da 600 V, un MOSFET di rettifica sincrono PD OptiMOS, un MOSFET OptiMOS da 30 V che funge da interruttore di sicurezza e un MOSFET a piccoli segnali. Il progetto di riferimento soddisfa vari limiti normativi e consente progetti con fattore di forma ridotto.Il progetto di riferimento SMPS USB-PD REF_XDPS21081_65W1 di Infineon Technologies è un caricatore USB-PD Type-C da 65 W con un intervallo di tensione di ingresso universale di 90 VCA~264 VCA. Il design supporta un'uscita da 5 V/3 A, 9 V/3 A, 12 V/3 A, 15 V/3 A e 20 V/3,25 A.
Caratteristiche
- Intervallo tensione di ingresso universale: 90~264 V CA
- Fino a 65 W di potenza continua con efficienza di picco superiore al 93%
- Uscita fissa: 5 V/3 A, 9 V/3 A, 12 V/3 A, 15 V/3 A, 20 V/3,25 A
- Soddisfa i requisiti di potenza di ingresso media e senza carico di livello UE CoC di livello 2 e DoE Energy Star livello VI
Applicazioni
- USB-PD
- Ricarica
- Beni di consumo
- Alimentatori
- SMPS
Elenco dei componenti
• Controller flyback ZVS forzato quasi-risonante (XDPS21081)
• Transistor di potenza CoolMOS™ C7 600 V (IPL60R185C7)
• Transistor per piccoli segnali OptiMOS™ (BSL606SN)
• Transistor di potenza OptiMOS™ 5 100 V (BSC0802LS)
• Transistor di potenza PD OptiMOS™ (BSZ0905PNS)
Risorse aggiuntive
Circuito dimostrativo semplificato
Layout PCB
Pubblicato: 2021-05-24
| Aggiornato: 2022-03-15
