Texas Instruments Modulo di valutazione ULN2003ADEVM
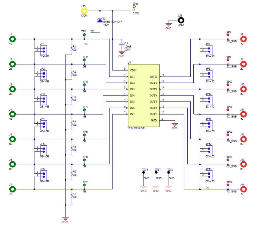
Il modulo di valutazione ULN2003ADEVM della Texas Instruments è utilizzato per valutare le prestazioni e la funzionalità delle matrici di transistor Darlington ULN2003A. Questo modulo offre un modo semplice per collegare gli alimentatori agli ingressi del collettore del dispositivo. L'ULN2003ADEVM include dei ponticelli, che vengono utilizzati per mettere in parallelo i canali per ottenere una capacità di corrente aggiuntiva. Questo modulo viene utilizzato in applicazioni come i driver per martelli, i driver per lampade, i driver per relè, i driver di linea e i driver per display.Caratteristiche
- Compatibile con il SOIC (versione D) del dispositivo ULN2003A
- Resistenze di pull-down su ogni ingresso di controllo per garantire che i segnali INx non siano fluttuanti
- I ponticelli permettono di collegare i canali in parallelo per una maggiore capacità di corrente
Applicazioni
- Driver per martelli
- Driver per lampade
- Driver di relè
- Driver di linea
- Driver video
Diagramma schematico
Pubblicato: 2024-04-22
| Aggiornato: 2025-02-22
