Texas Instruments Driver di porta semiponteUCC2773x/-Q1
I driver di porta a semiponte UCC2773x/-Q1 di Texas Instruments forniscono una capacità di corrente sorgente di 3,5 A e di sink di 4 A, progettata per pilotare MOSFET di potenza e IGBTs. I driver di porta a semiponte da 700 V incorporano un canale di riferimento a terra (LO) e un canale fluttuante (HO), creati per pilotare MOSFET e IGBTs configurati a semiponte che operano con alimentatori bootstrap.Il TI UCC2773x/-Q1 è dotato di un drive robusto con un'eccezionale immunità al rumore e ai transitori, tra cui un'ampia tolleranza alla tensione negativa sui suoi ingressi, un'elevata tolleranza dV/dt, un'ampia area operativa sicura per i transitori negativi (NTSOA) sul nodo di commutazione (HS) e un interblocco. I driver ricevono un ampio intervallo di tensioni di alimentazione di polarizzazione in ingresso da 10V a 21V e offrono protezione UVLO sia per i pin VDD che HB di alimentazione di polarizzazione. Il UCC2773x/-Q1 è disponibile in vari pacchetti e funziona in un intervallo di temperatura compreso tra -40 °C e +150 °C.
I driver di porta a semiponte TI UCC2773x-Q1 sono qualificati AEC-Q100 per le applicazioni per il settore automobilistico.
Caratteristiche
- Qualificati AEC-Q100 per le applicazioni per il settore automobilistico
- Grado di temperatura del dispositivo 1
- Configurazione lato alto, lato basso, con ingressi indipendenti
- Tensione di bootstrap massima di +700 V (pin HB)
- Corrente di uscita di picco di 4 A sink, 3,5 A sorgente
- Ritardo di propagazione tipico di 32 ns
- Adattamento del ritardo di propagazione tra HO/LO entro un massimo di 6 ns
- Intervallo di alimentazione di polarizzione VDD da 10V a 21V
- Pin di ingresso in grado di gestire -6 V
- Canale flottante progettato per il funzionamento bootstrap, immunità massima ai transitori in modo comune di 200 V/ns sul pin HS
- Funzione di interblocco dell'ingresso (UCC2773x-Q1)
- Blocco automatico della tensione di alimentazione al di sotto della soglia (UVLO) integrato da 8 V per entrambi i canali
- Package SOIC a 14 pin, package SOIC a 8 pin
Applicazioni
- Convertitori a mezzo ponte e a ponte intero in alimentatori AC e DC offline
- convertitori EV/HEV OBC e DC-DC, inverter ausiliari
- PFC e unità di azionamento motore per grandi elettrodomestici e prodotti bianchi
- Alimentatori Macro BTS, buck-boost invertito
- Alimentatori di commutazione ad alta densità per server, telecomunicazioni, IT e infrastrutture industriali
- Sistemi di conservazione dell'energia della batteria (BESS), convertitori DC-DC e DC-AC
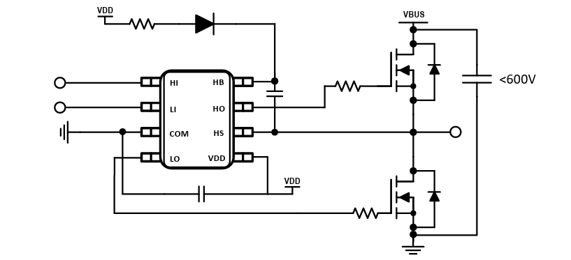
Schematico semplificato - Package D 8 pin
Schema semplificato - package D a 14 pin
