Texas Instruments Convertitore buck TPSM82902
Il convertitore buck TPSM82902 di Texas Instruments è un convertitore step-down CC/CC sincrono altamente efficiente, piccolo, facile da usare e flessibile in un package MicroSiP. Il TPSM82902 offre una frequenza di commutazione selezionabile di 2,5 MHz o 1,0 MHz, consentendo l'uso di piccoli componenti e una rapida risposta transitoria.Con la topologia DCS-Control, il convertitore buck TI TPSM82902 supporta un'elevata precisione VOUT di ±1%. L'ampio intervallo di tensione di ingresso del dispositivo da 3 V a 17 V consente una varietà di ingressi nominali, come rail di alimentazione da 12 V, Li-Ion a cella singola o multicella e rail da 5 V o 3,3 V. Il TPSM82902 entra automaticamente in modalità di risparmio energetico (se è selezionato PFM/PWM automatico) a carichi leggeri per mantenere un'elevata efficienza. Inoltre, per fornire un'elevata efficienza a piccoli carichi, il dispositivo ha una bassa corrente di riposo tipica di 4 µA. L'AEE, se abilitato, offre un'elevata efficienza tra VIN, VOUT e corrente di carico. Il TPSM82902 include un ingresso MODE/Smart-CONF per impostare il partitore interno/esterno, la frequenza di commutazione, la scarica della tensione di uscita e la modalità di risparmio energetico automatico o il funzionamento PWM forzato.
Il TPSM82902 è alloggiato in un piccolo package MicroSiP a 11 pin che misura 3,0 mm x 2,8 mm x 1,6 mm con un induttore integrato da 1μH.
Caratteristiche
- Elevata efficienza per un ampio intervallo di duty cycle e di carico
- IQ di 4 µA tipica
- RDS(ON) a 62 mΩ high-side e 22 mΩ low-side
- Package MicroSiP™ da 3 mm x 2,8 mm x 1,6 mm
- Fino a 2 A di corrente di uscita continua
- Precisione della tensione di feedback di ±0,9% nell'intervallo di temperature (da -40°C a 125 °C)
- Opzioni di tensione di uscita configurabili:
- Partitore esterno VFB da 0,6 V a 5,5 V
- Partitore interno VSET con 16 opzioni tra 0,4 V e 5,5 V
- Topologia DCS-Control con modalità 100%
- Crea un design personalizzato con TPSM82902 utilizzando WEBENCH® power designer
- Flessibilità con il pin MODE/S-CONF
- Frequenza di commutazione di 2,5 MHz o 1,0 MHz
- Modalità di risparmio energetico forzato PWM o automatico (PFM) con opzione di cambio dinamico della modalità
- Aumento automatico dell'efficienza (AEE)
- Scarica di uscita on/off
- Altamente flessibile e facile da usare
- Piedinatura ottimizzata per il routing a singolo strato
- Ingresso di abilitazione preciso
- Uscita power-good
- Tracciamento e avvio progressivo regolabile
- Nessun condensatore bootstrap esterno necessario
Applicazioni
- Data center ed elaborazione aziendale
- Rete cablata
- Infrastruttura wireless
- Controllo e automazione industriale
- Test e misurazione
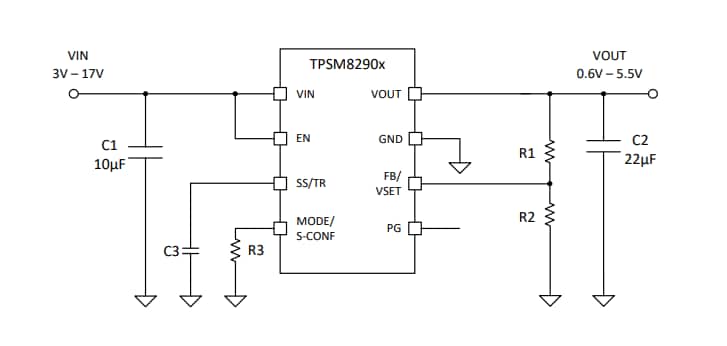
Schema semplificato
Efficienza vs corrente di uscita
