Texas Instruments Modulo di valutazione TPSF12C3QEVM
Il modulo di valutazione TPSF12C3QEVM di Texas Instruments è progettato per permettere agli utenti di valutare le prestazioni dei circuiti integrati (CI) filtro delle interferenze elettromagnetiche (EMI) attivi indipendenti TPSF12C3-Q1. La soluzione migliora il filtro delle interferenze elettromagnetiche di modo comune (CM) in sistemi di potenza CA trifase. Il CI TPSF12C3-Q1 fornisce un percorso a bassa impedenza per il rumore CM nell'intervallo di frequenze di interesse per la misurazione delle EMI e aiuta a rientrare nei limiti prescritti per gli standard EMI. La scheda TPSF12C3QEVM di Texas Instruments fornisce un collettore per facilitare il collegamento ai componenti passivi del filtro EMI, che generalmente includono le bobine di arresto di modo comune e i condensatori Y. Idealmente, questo modulo è utilizzato nei caricabatterie di bordo (OBC) per veicoli elettrici (EV), inverter, unità motore, sistemi industriali e regolatori CA/CC trifase per server e telecomunicazioni.Caratteristiche
- Il CI con filtro EMI attivo (AEF) consente fino a 25 dB di riduzione dell'EMI di modo comune
- Riduzione di oltre il 50% delle dimensioni e del peso delle bobine di arresto CM del filtro di linea CA
- Prestazioni EMI di modo comune migliorate per applicazioni con ingressi CA trifase
- Intervallo di tensione da 8 V a 16 V, nominalmente 12 V
- Configurazione esterna semplice per sistemi di alimentazione CA trifase
- Caratteristiche di protezione intrinseche per un design robusto e affidabile
- Include una basetta ad angolo retto per un facile collegamento a una scheda filtro EMI
- Design della PCB a 4 strati completamente assemblato, testato e collaudato con un ingombro totale di 25,4 mm x 20,3 mm
Applicazioni
- OBC per EV
- Saldatrici e altri sistemi industriali
- Inverter e azionamenti per motori
- Regolatori CA/CC trifase per server e telecomunicazioni
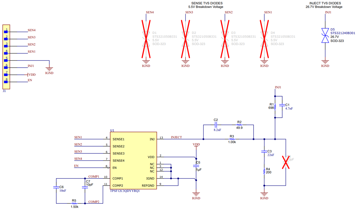
Schema
Risorse aggiuntive
Pubblicato: 2023-02-10
| Aggiornato: 2024-04-11
