Texas Instruments Modulo di valutazione TPS7H4102EVM
Il modulo di valutazione TPS7H4102EVM di Texas Instruments è stato progettato per dimostrare facilmente la funzionalità e la versatilità del TPS7H4102-SEP. Il convertitore buck a doppio canale TPS7H4102-SEP è disponibile in un package in plastica con uscite indipendenti. Il modulo di valutazione TI TPS7H4102EVM è ottimizzato per un ingresso di 5 V e offre due uscite da 3 A configurabili individualmente, impostate su 0,8 V e 1,8 V nella configurazione predefinita.Caratteristiche
- Corrente di uscita massima fino a 3 A (nominale) per canale
- Riferimento di tensione accurato di 599,48 mV ±1% su linea, temperatura e TID
- Ogni canale opera sfasato di 180° alla stessa frequenza di commutazione
Layout
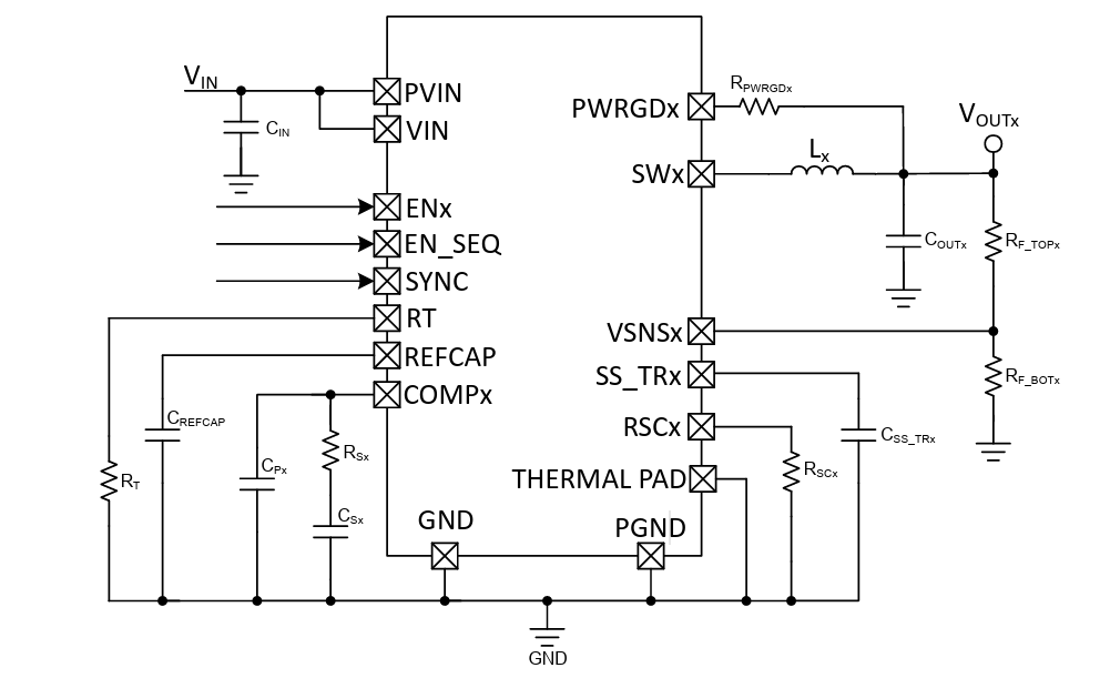
Schematico semplificato
Pubblicato: 2025-10-29
| Aggiornato: 2025-11-05
