Texas Instruments Modulo di valutazione TPS7H1121EVM
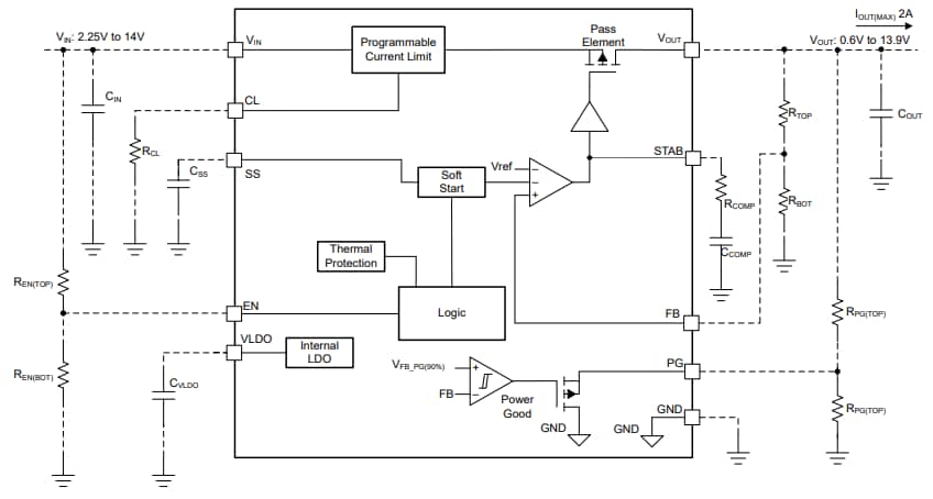
Il modulo di valutazione TPS7H1121EVM di Texas Instruments è progettato per dimostrare facilmente la funzionalità e la versatilità del regolatore LDO TPS7H1121-SEP in un package in plastica. La scheda TPS7H1121EVM fornisce footprint che possono essere popolati con componenti aggiuntivi per consentire il test di configurazioni personalizzate. Inoltre, il TPS7H1121EVM di TI fornisce punti di prova e connettori SMA per una facile convalida delle prestazioni.Caratteristiche
- Intervallo di tensione in ingresso da 2,25 V a 14 V
- Corrente di uscita massima di 2 A
- Precisione dell'±1,5% su linea, carico e temperatura
- Alimentazione 5 V PGOOD regolata esternamente
- Compensazione opzionale dell’anello di controllo esterno tramite pin STAB
Panoramica
Diagramma a blocchi
Pubblicato: 2025-09-12
| Aggiornato: 2025-09-19
