Texas Instruments Regolatori di tensione LDO TPS7A15
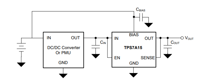
I regolatori di tensione LDO TPS7A15 di Texas Instruments forniscono un'eccezionale risposta transitoria e una sorgente da 400 mA con ottime prestazioni CA (risposte a transitori di linea e di carico). Il dispositivo offre un intervallo di tensione di ingresso da 0,7 V a 2,2 V e un intervallo di uscita da 0,5 V a 2,05 V con un'accuratezza molto elevata pari all'1% rispetto a carico, linea e temperatura.Il percorso di alimentazione principale del dispositivo passa attraverso il pin IN e può essere collegato a un alimentatore fino 50 mV sopra la tensione di uscita. Tutte le caratteristiche elettriche (tra cui tolleranza alla tensione di uscita, risposta transitoria e PSRR eccellenti) sono specifiche per tensioni di ingresso di 100 mV superiori alla tensione di uscita, risultando così in un'elevata efficienza pratica. Il TPS7A15 supporta tensioni di ingresso molto basse utilizzando un rail VBIAS più elevato con alimentazione esterna che alimenta la circuiteria interna dell'LDO.
Il TPS7A15 di Texas Instruments è dotato di un circuito pull-down attivo per scaricare rapidamente la corrente in uscita quando è disabilitato e fornisce uno stato di start-up noto.
Il TPS7A15 è disponibile in un package DSBGA a 6 bump da 0,71 mm × 1,0 mm ultra-compatto progettato per applicazioni con limiti di spazio.
Caratteristiche
- Intervallo tensione di ingresso ultrabasso: da 0,7 V a 2,2 V
- Efficienza elevata:
- Caduta: 80 mV (max.) a 400 mA
- Specificato per VIN = VOUT + 100mV
- Eccellente risposta transitoria di carico a 20 mV per ILOAD da 1 mA a 250 mA in 10 μs
- Precisione: +1%, –1,1% (carico, linea, temperatura)
- PSRR elevato: 84 dB a 1 kHz
- Disponibile con tensioni di uscita fisse da 0,5 V a 2,05 V (in incrementi di 25 mV)
- Intervallo diPOLARIZZAZIONE: da 2,2 V a 5,5 V
- Package DSBGA a 6 pin, 1 mm x 0,71 mm
- Scarica in uscita attiva
Applicazioni
- Moduli fotocamera
- Cuffie e auricolari wireless
- Smartwatch e fitness tracker
- Smartphone e tablet
- Dispositivi medici portatili
- Unità a stato solido (SSD)
Circuito di applicazione tipico
Schema a blocchi
