Texas Instruments Convertitore boost sincrono TPS61033x/TPS61033x-Q1
Il convertitore boost sincrono TPS61033x/TPS61033x-Q1 di Texas Instruments offre una soluzione di alimentazione per le apparecchiature portatili e i dispositivi intelligenti alimentati da varie batterie e altri alimentatori. Il dispositivo TPS61033/TPS61033x-Q1 è dotato di un limite di corrente di commutazione a valle di 5,5 A (tipico) su un intervallo di temperatura completo. Inoltre, il dispositivo utilizza una topologia adattiva di controllo della corrente a valle a tempo di accensione costante per regolare la tensione di uscita e funziona a una frequenza di commutazione di 2,4 MHz . Due modalità sono opzionali in caso di carico leggero, configurando il pin MODE: modalità PFM automatica e PWM forzata, per bilanciare l'efficienza e l'immunità al rumore in caso di carico leggero.Il TI TPS61033x/TPS61033x-Q1 consuma una corrente di riposo di 20 µA da VIN in condizioni di carico leggero. Il TPS61033x è completamente scollegato dall'alimentazione di ingresso e consuma solo una corrente di 0,1 µA durante lo spegnimento, per prolungare la durata della batteria.
Il convertitore è dotato di protezione da sovratensione in uscita a 5,75 V, protezione da cortocircuito in uscita e protezione da arresto termico.
Il TPS61033/TPS61033x-Q1 offre una soluzione di dimensioni ridotte, con un package SOT583 2,1 mm × 1,6 mm e componenti esterni ridotti al minimo. I dispositivi TPS61033x-Q1 sono qualificati AEC-Q100 per le applicazioni nel settore automobilistico.
Caratteristiche
- Due opzioni di limite di corrente di commutazione a a valle
- TPS61033 a 5,5 A, tipico
- TPS610333 a 1,85 A, tipico
- Alta efficienza e capacità di potenza
- Due MOSFET da 25 mΩ (LS)/46 mΩ (HS)
- Supporta fino a 2,4 MHz con L-C di piccole dimensioni
- Fino al 93,42% di efficienza a VIN = 3,3 V, VOUT = 5 V e IOUT = 1 A
- Fino al 90,78% di efficienza a VIN = 3,3 V, VOUT = 5 V, e IOUT = 2 A
- Prolungare il tempo di funzionamento del sistema
- Corrente di quiescenza tipica di 20 μA nel pin VIN
- Corrente di riposo tipica di 5,3 μA nel pin VOUT
- Corrente di spegnimento tipica: 0,1 μA
- Intervallo di tensione di ingresso: da 1,8 V a 5,5 V
- Intervallo tensione di uscita: da 2,2 V a 5,5 V
- Quando FB si collega alla tensione di uscita VIN fissa 5,0 V
- Precisione della tensione di riferimento: ±1,5% da -40 °C a +125 °C
- Uscita di alimentazione efficiente con comparatore a finestra
- PFM automatico selezionabile tramite pin o modalità PWM forzata a carico leggero
- Modalità passante quando VIN > VOUT
- Robuste funzionalità di sicurezza e di funzionamento
- Scollegamento reale tra ingresso e uscita durante l'arresto
- Protezione da sovratensione e da spegnimento termico in uscita
- Protezione da cortocircuito in uscita
- Package SOT583 a 8 pin da 2,1 mm x 1,6 mm
Applicazioni
- Tablet (multimediale)
- Altoparlante intelligente
- POS mobile
Schede tecniche
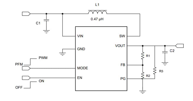
Circuito di applicazione tipico
Schema a blocchi
Pubblicato: 2023-04-26
| Aggiornato: 2024-03-11
