Texas Instruments TPS563249 Step-Down Voltage Regulators
Texas Instruments TPS563249 Step-Down Voltage Regulators are simple, easy-to-use, 3A converters in a SOT-23 package, with integrated 70mΩ and 30mΩ FETs. The TPS563249 is optimized to operate with minimum external component counts while achieving a low standby current. The TPS563249 Switching Regulator promotes D-CAP3 mode control, providing a fast transient response. This regulator supports low-equivalent series resistance (ESR) output capacitors such as specialty polymer and ultra-low ESR ceramic capacitors with no external compensation components.The Texas Instruments TPS563249 operates in Forced Continuous Conduction Mode (FCCM), which maintains a fixed 1.4MHz switching frequency during light load operation and eliminates system interference. Additionally, the device has a specified junction temperature from –40°C to 125°C.
Features
- 3A converter integrated 70mΩ and 30mΩ FETs
- D-CAP3™ mode control with fast transient response
- 4.5V to 17V input voltage range
- 0.6V to 7V output voltage range
- Forced Continuous Conduction Mode (FCCM)
- 1.7ms fixed soft start
- Constant 1.4MHz switching frequency
- Low shutdown current less than 10µA
- 1% feedback voltage accuracy (25ºC)
- Startup from a pre-biased output voltage
- Cycle-by-cycle overcurrent limit
- Hiccup-mode overcurrent protection
- Non-latch UVP and TSD protections
Applications
- Broadband modem
- Access point networks
- Wireless routers
- Surveillance
- TV, set-top boxes
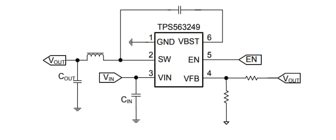
Schematic
Pubblicato: 2019-02-19
| Aggiornato: 2023-06-23
