Texas Instruments TPS562242EVM modulo di valutazione
Il modulo di valutazione TPS562242EVM di Texas Instruments è un circuito completamente assemblato e collaudato, progettato per il convertitore step-down TPS562242. Il dispositivo TPS562242 è un convertitore step-down sincrono 2 A semplice e facile da usare alloggiato in un package SOT563. Il modulo di valutazione TPS562242EVM di TI presenta un ingresso operativo da 3 V a 16 V, nominale 12 V, e fornisce un’uscita 1,05 V a 2 A. Il dispositivo include terminali di iniezione del segnale CA per misurazioni del circuito di retroazione.Caratteristiche
- Intervallo di tensioni di ingresso da 3 V a 16 V
- Intervallo di tensione di uscita da 0,6 V a 7 V
- Corrente di uscita fino a 2 A
- Modalità ECO
- Risposta transitoria rapida
Layout
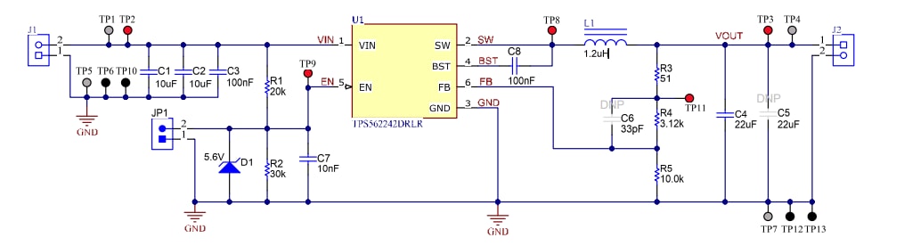
Schematico
Pubblicato: 2023-06-26
| Aggiornato: 2023-08-21
