Texas Instruments Modulo di valutazione TPS22950LEVM
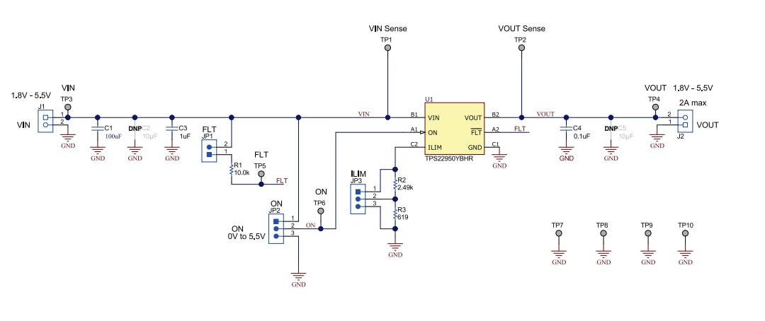
Il modulo di valutazione TPS22950LEVM di Texas Instruments è un circuito stampato a due strati provvisto di interruttore di carico TPS22950L. I collegamenti VIN e VOUT possono gestire correnti continue elevate e offrono un percorso a bassa resistenza in ingresso e in uscita dal dispositivo in prova. I collegamenti dei punti di prova consentono al TPS22950LEVM di controllare il dispositivo con condizioni di test definite dall'utente ed effettuare misurazioni RON accurate.Caratteristiche
- Intervallo di tensione di ingresso VIN: da 1,8 V a 5,5 V
- Funzionamento a corrente di commutazione continua massima di 2,7 A
- Bassa resistenza in conduzione (RON) su 34 mΩ (tip.)
- Limite di corrente regolabile e scarica di uscita rapida fissa
- Arresto termico
Layout
Schema
Pubblicato: 2022-05-25
| Aggiornato: 2022-06-03
