Texas Instruments Fusibili elettronici TPS1663x 60 V, 6 A
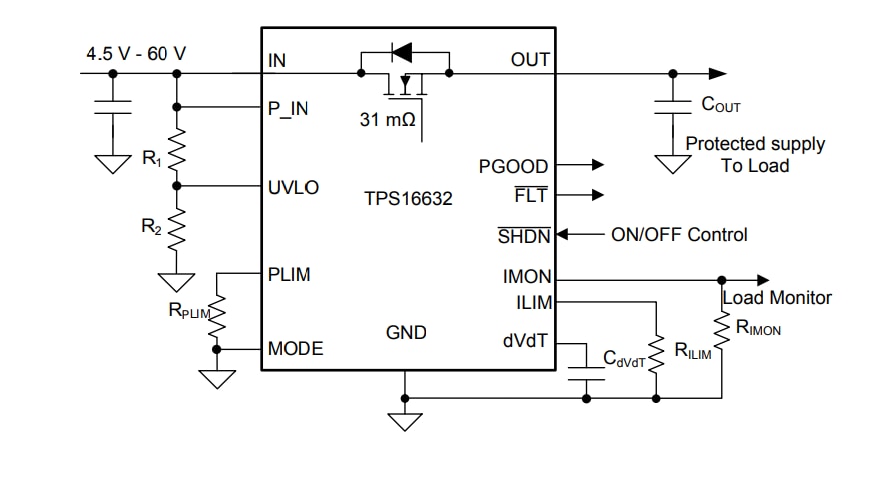
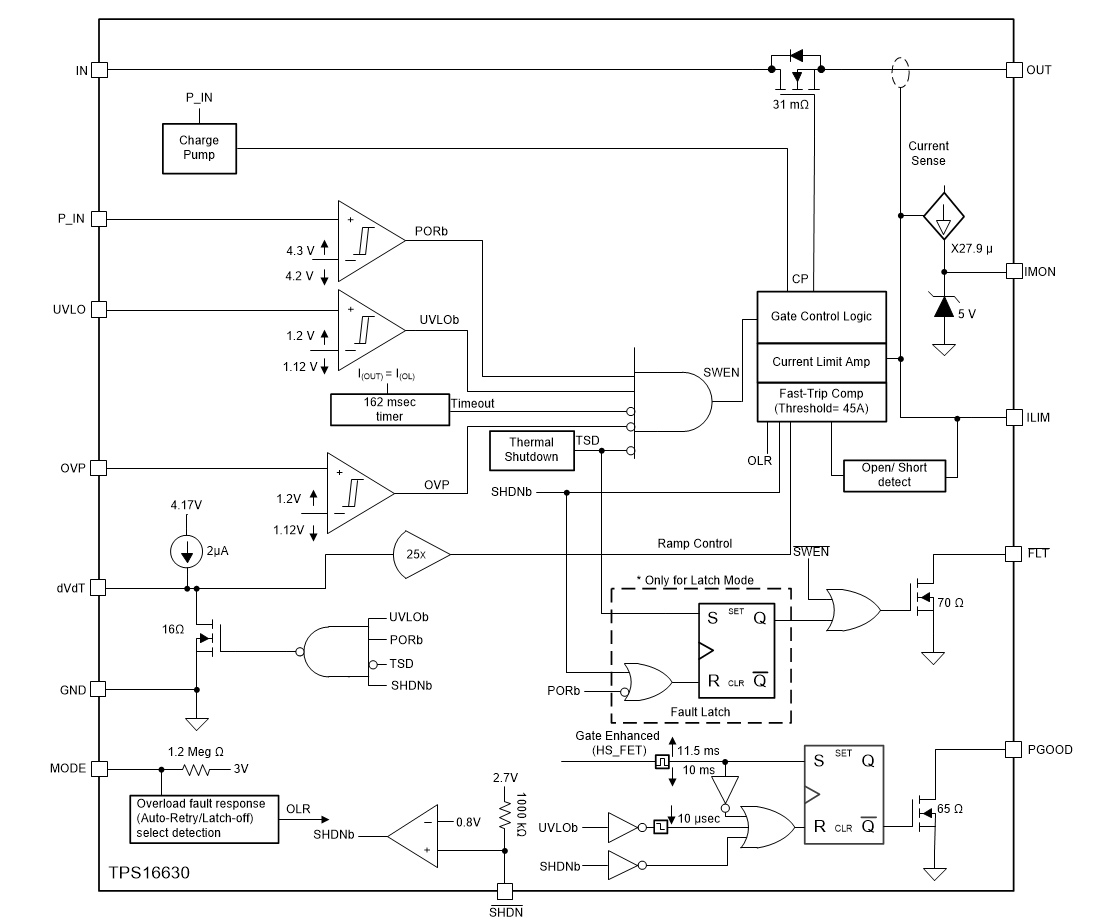
I fusibili elettronici TPS1663x da 60 V, 6 A di Texas Instruments con limitazione dinamica della potenza erogata e FET integrato da 31 mΩ offrono una protezione affidabile contro sovracorrente, controllo della velocità di variazione dell'uscita, protezione da sovratensione e blocco in caso di sottotensione. Questi fusibili elettronici hanno una funzione di limitazione della potenza in uscita regolabile (PLIM) che semplifica e rende più facile seguire standard come IEC61010-1 e UL1310. I fusibili elettronici TPS1663x sono disponibili in un package VQFN a 24 pin da 4 mm × 4 mm e sono progettati per operare in un intervallo di temperatura da -40 °C a +125 °C. Questi eFuse sono utilizzati in radio per telecomunicazioni, stampanti industriali, azionamenti motorizzati e automazione e controllo di fabbrica.I fusibili elettronici TPS1663x includono una funzionalità di sovracorrente regolabile e un'uscita Power Good (PGOOD). PGOOD può essere utilizzato per abilitare e disabilitare il controllo dei convertitori DC-DC a valle. I dispositivi offrono un pin di spegnimento che utilizza un controllo esterno per abilitare e disabilitare il FET interno e mettere il dispositivo in modalità di spegnimento a bassa corrente. Questi fusibili elettronici forniscono un'uscita di monitoraggio dei guasti e della corrente precisa per il monitoraggio dello stato del sistema e il controllo del carico a valle. Il pin MODE offre flessibilità nell'abilitazione del dispositivo per la configurazione tra le due risposte di guasto con limitazione di corrente (latch off e auto-retry).
Caratteristiche
- Tensione di funzionamento da 4,5 V a 60 V
- FET hot-swap integrato da 60 V, 31 mΩ RON
- Limite di corrente regolabile da 0,6 A a 6 A (±7%)
- Bassa corrente di riposo, 21 µA in modalità di spegnimento
- Limitazione della potenza di uscita regolabile (solo TPS16632)
- UVLO e OVP regolabili con precisione ±2%
- Clamp di sovratensione massimo fisso a 39 V (solo TPS16632)
- Controllo della velocità di variazione dell'uscita regolabile per la limitazione della corrente di spunto
- Carica carichi capacitivi grandi e sconosciuti attraverso la regolazione termica durante l'accensione del dispositivo
- Uscita Power Good (PGOOD)
- Opzione di risposta ai guasti da sovracorrente selezionabili tra riprova automatica e blocco (MODE)
- Uscita monitor corrente analogico (IMON) (±6%)
- Riconosciuto UL 2367
- File n. E169910
- RILIM ≥ 3kΩ
- Certificazione IEC 62368-1
- Funzionalità di sicurezza
- Documentazione disponibile per facilitare la progettazione di sistemi di sicurezza funzionale
- Disponibili in un pratico package VQFN a 24 pin
Applicazioni
- Automazione e controllo di fabbrica – PLC, DCS, HMI, moduli I/O, hub per sensori
- Azionamenti motore – CNC, alimentazione encoder
- Interruttori elettronici
- Radio per telecomunicazioni
- Stampanti industriali
Block Diagram
Output Power Limiting Performance
Simplified Schematic
