Texas Instruments Modulo di valutazione TLV9061DPWEVM
Il modulo di valutazione TLV9061DPWEVM di Texas Instruments è configurato per valutare il funzionamento del TLV9061DPW. Gli amplificatori operazionali a bassa tensione TLV9061DPW hanno capacità di ingresso e uscita rail-to-rail. Questi dispositivi sono soluzioni altamente convenienti per le applicazioni che richiedono un funzionamento a bassa tensione, un ingombro ridotto e un elevato pilotaggio del carico capacitivo.Il modulo di valutazione TLV9061DPWEVM di TI viene fornito con TLV9061DPW incluso, consentendo ai progettisti di inserire i componenti passivi per la configurazione del circuito richiesta. Questo TLV9061DPWEVM può essere facilmente configurato come amplificatore invertente, non invertente e differenziale, consentendo una valutazione rapida e la verifica del concetto di progetto.
Caratteristiche
- TLV9061DPW popolato sul modulo di valutazione
- Sono disponibili configurazioni del circuito dell'amplificatore non invertite, invertite e differenziate
- Schema fornito in serigrafia sul modulo di valutazione.
- Opzioni di connettori multipli per connessioni di ingresso e uscita tra cui SMA, punto di prova e cavi
Contenuto del kit
- Modulo di valutazione TLV9061DPWEVM
- Strisce di intestazione a quattro posizioni (TS-104-G-A)
Riepilogo
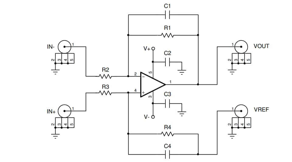
Schematico
Pubblicato: 2020-10-12
| Aggiornato: 2024-08-30
