Texas Instruments Modulo di valutazione TLV9051DPWEVM
Il modulo di valutazione TLV9051DPWEVM di Texas Instruments è configurato per valutare il funzionamento del TLV9051DPW. Gli amplificatori operazionali ad alta velocità di rotazione TLV9051DPW sono ottimizzati per il funzionamento a bassa tensione da 1,8 V a 5,5 V. Questi dispositivi sono ideali per applicazioni a basso costo in cui sono necessari funzionamento a bassa tensione, alta velocità di risposta e bassa corrente di riposo.Il modulo di valutazione TI TLV9051DPWEVM viene fornito con TLV9051DPW sulla scheda, consentendo ai progettisti di inserire i componenti passivi per la configurazione del circuito richiesta. Il TLV9051DPWEVM può essere facilmente configurato come amplificatore invertente, non invertente e differenziale, consentendo una rapida valutazione e verifica del concetto di progetto.
Caratteristiche
- TLV9051DPW popolato sul modulo di valutazione
- Sono disponibili configurazioni del circuito dell'amplificatore non invertite, invertite e differenziate
- Schema fornito in serigrafia sul modulo di valutazione.
- Opzioni di connettori multipli per connessioni di ingresso e uscita tra cui SMA, punto di prova e cavi
Contenuto del kit
- Modulo di valutazione TLV9051DPWEVM
- Strisce di intestazione a quattro posizioni (TS-104-G-A)
Riepilogo
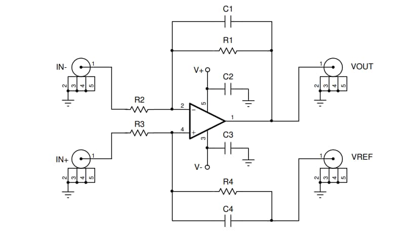
Schematico
Pubblicato: 2020-10-12
| Aggiornato: 2024-08-30
