Texas Instruments Ricetrasmettitori a doppio LIN TLIN1022A-Q1
I ricetrasmettitori a doppio LIN TLIN1022A-Q1 di Texas Instruments offrono funzioni di protezione e riattivazione integrate e forniscono timeout dello stato dominante. TLIN1022A-Q1 è conforme agli standard LIN 2.0, LIN 2.1, LIN 2.2, LIN 2.2A e ISO/DIS 17987–4. Questo LIN è un bus bidirezionale a cavo singolo tipicamente utilizzato nelle reti di bordo dei veicoli a bassa velocità che utilizzano una velocità di trasmissione dati fino a 20 kbps. TLIN1022A-Q1 è progettato per supportare applicazioni da 12 V con una tensione di funzionamento più ampia e con un'ulteriore protezione dai guasti del bus.I ricetrasmettitori a doppio LIN TLIN1022A-Q1 di TI convertono il flusso di dati del protocollo LIN sull'ingresso TXD in un segnale bus LIN utilizzando un driver di modellazione delle onde a corrente limitata che riduce le emissioni elettromagnetiche (EME). Il ricevitore LIN supporta una velocità di trasmissione dati fino a 100 Kbps per una programmazione in linea più veloce. Il ricevitore converte il flusso di dati in segnali a livello logico trasferiti al microprocessore attraverso il pin RXD a drain aperto. Il consumo di corrente ultrabasso si ottiene utilizzando la modalità di sospensione, che consente la riattivazione tramite bus LIN o pin EN.
TLIN1022A-Q1 è disponibile in un package SOIC-14 e in un package VSON-14 senza piombo con flange saldabili.
Caratteristiche
- Conforme allo standard AEC-Q100 (grado 1) per applicazioni nel settore automobilistico
- Conforme alla specifica LIN 2.0, LIN 2.1, LIN 2.2, LIN 2.2 a e ISO/DIS 17987–4 dello strato fisico elettrico (EPL)
- Conforme alla rete LIN SAE J2602-1 per applicazioni in veicoli
- Idoneo alla sicurezza funzionale
- Documentazione disponibile per facilitare la progettazione del sistema di sicurezza funzionale
- Ampio intervallo di tensione di alimentazione operativa da 4 V a 36 V
- Modalità di sospensione: il consumo di corrente ultrabasso consente l'evento di riattivazione da:
- Bus LIN
- Riattivazione locale attraverso EN
- Supporta applicazioni a batteria da 12 V
- Velocità di trasmissione dati LIN fino a 20 kbps
- Velocità di ricezione dati LIN fino a 100 kbps
- Funzionamento senza problemi di accensione e spegnimento su bus LIN e uscita RXD
- Caratteristiche di protezione:
- Tolleranza ai guasti del bus LIN ±45 V
- Protezione da sottotensione su VSUP
- Protezione timeout dominante (DTO) TXD
- Protezione esclusione termica
- Sicurezza intrinseca in caso di nodo non alimentato o disconnessione da terra a livello di sistema
- Disponibile in package SOIC (14) e package VSON (14) senza piombo con flangia saldabile
Applicazioni
- Componenti elettronici corpo e illuminazione
- Veicoli elettrici ibridi e sistemi di propulsione
- Infotainment e cluster
- Elettrodomestici
Diagramma a blocchi
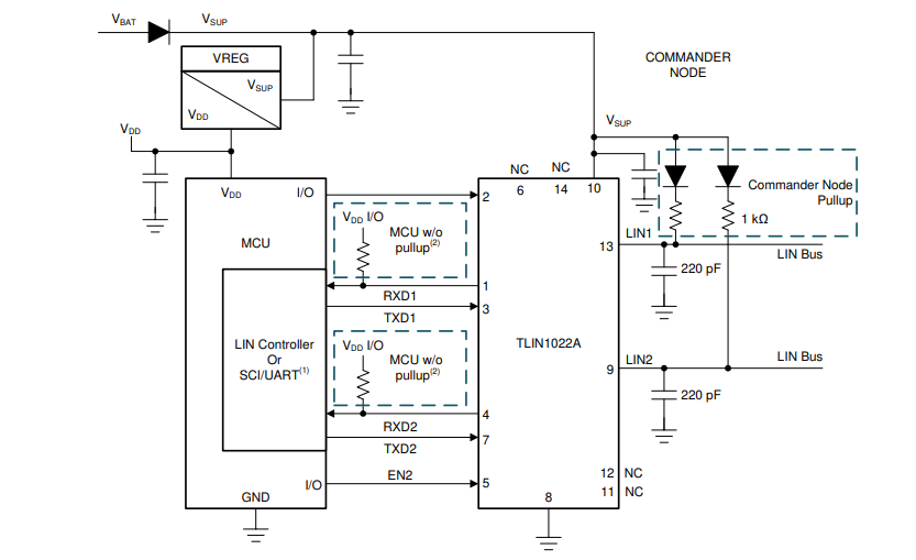
Schema semplificato modalità comando
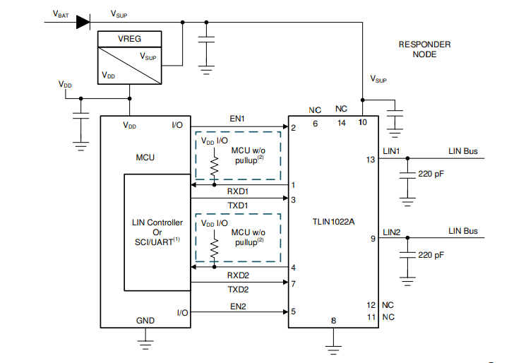
Schema semplificato modalità risposta
