Texas Instruments TCA9511A bus I2C sostituibile a caldo e buffer SMBus
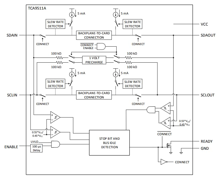
Texas Instruments TCA9511A buffer bus I2C e SMBus sostituibile a caldo è un buffer bus I2C sostituibile a caldo. Il dispositivo supporta l'inserimento di schede I/O in una piastra base alimentata senza corruzione dei bus di dati e di clock. Il circuito di controllo impedisce che le linee I2C del lato piastra base (in) siano collegate alle linee I2C del lato scheda (out) fino a quando non si verifica un comando di arresto o una condizione di inattività del bus sulla piastra base, senza contesa del bus sulla scheda. TCA9511A di Texas Instruments fornisce un buffering bidirezionale al momento della connessione, mantenendo separate le capacità della piastra base e della scheda. Durante l'inserimento, le linee SDA e SCL vengono precaricate a 1 V per ridurre al minimo la corrente necessaria per caricare la capacità parassita del dispositivo.Caratteristiche
- Supporta il trasferimento dati bidirezionale dei segnali del bus I2C
- L'intervallo di tensione di alimentazione di funzionamento è compreso tra 2,3 V e 5,5 V
- Intervallo di temperatura dell'aria ambiente TA: da -40 °C a 125 °C
- La precarica di 1 Vsu tutte le linee SDA e SCL impedisce la corruzione durante l'inserimento in tensione
- Accoglie i dispositivi I2C in modalità standard e veloce.
- Supporta l'estensione dell'orologio, l'arbitraggio e la sincronizzazione
- Pin I2C ad alta impedenza, spenti.
Applicazioni
- Server
- Commutazione aziendale
- Apparecchiature di commutazione per telecomunicazioni
- Stazioni base
- Apparecchiature di automazione industriale
Schema a blocchi
Pubblicato: 2020-01-14
| Aggiornato: 2024-05-03
