Texas Instruments Amplificatori audio di classe D con ingresso digitale TAS2110
Gli amplificatori audio di classe D con ingresso digitale TAS2110 di Texas Instruments presentano un boost di classe H 11 V controllato algoritmicamente in un package QFN. Gli algoritmi look-ahead ottimizzano i livelli di tensione boost per abbinare l'uscita del segnale audio. Questa funzione fornisce tutta la potenza necessaria per l'uscita di picco, riducendo al contempo il consumo medio di energia in modo significativo rispetto ai boost di uscita costanti. Gli algoritmi sono configurati con la GUI della Console PurePath.L'amplificatore audio di classe D TAS2110 di Texas Instruments è in grado di erogare 6,1 W di potenza di picco in un carico 4 Ω con una tensione della batteria di 3,6 V. TAS2110 ha un'efficienza dell'83,5% a 1 W e consuma meno di 1 uA in modalità di spegnimento hardware. TAS2110 aiuta a proteggere dall'arresto del sistema grazie a una protezione dal calo di tensione configurabile e un limitatore di tensione di picco con tracciamento VBAT, entrambi configurabili. Il pacchetto TAS2110 QFN è compatibile con i progetti di schede a 2 strati.
Caratteristiche
- Caratteristiche principali
- Boost multilivello di Classe H 11 V
- Algoritmo di prospettiva integrato con GUI facile da usare
- Potenza di uscita (1% THD+N, VBAT= 3,6V)
- 6,1 W in 4 Ω
- 5 W in 8 Ω
- Consumo di energia (8 Ω, VBAT= 4,2V)
- 83,5% di efficienza a 1 W
- <1uA in modalità di spegnimento hardware
- Alimentatori
- VBAT: 2,7 V a 5,5 V
- VDD: 1,65 V a 1,95 V
- Protezioni
- Batteria: calo di tensione avanzato
- Clipping: limitatore V di tensione di picco di tracciamento VBAT
- Dispositivo: protezione termica e da sovracorrente
- Interfacce e controllo:
- I2S/TDM: 8 canali di 32 bit ciascuno fino a 96 KSPS
- I2C: 4 indirizzi selezionabili
- Velocità di campionamento da 7,35 KSPS a 192 KSPS
- Funzionamento senza MCLK
Applicazioni
- Altoparlanti intelligenti con assistenza vocale
- BLUETOOTH® e altoparlanti wireless
- Casa Intelligente
- Telecamera IP
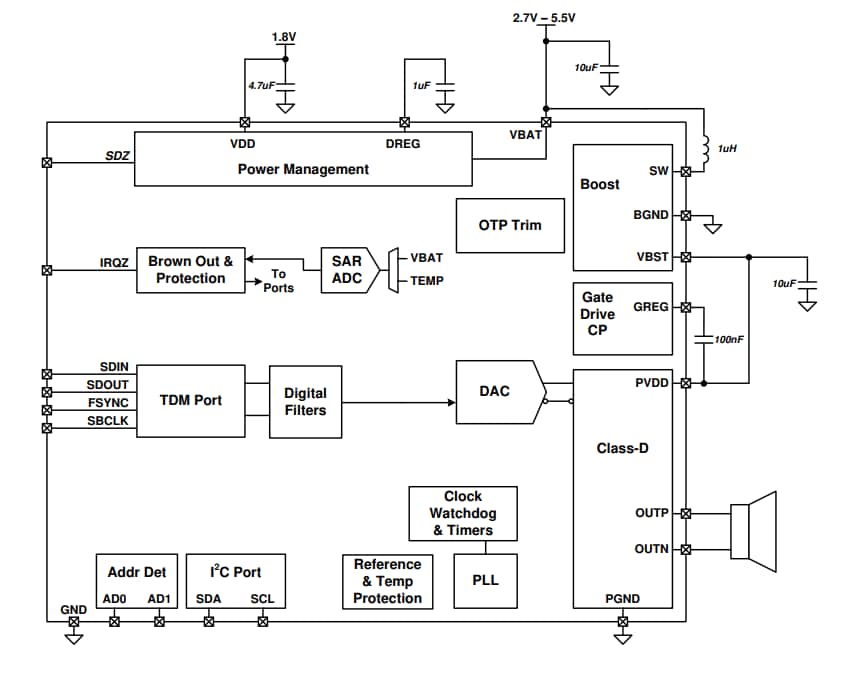
Schema a blocchi
Pubblicato: 2020-01-14
| Aggiornato: 2024-05-03
