Texas Instruments Modulo di valutazione REF8EVM
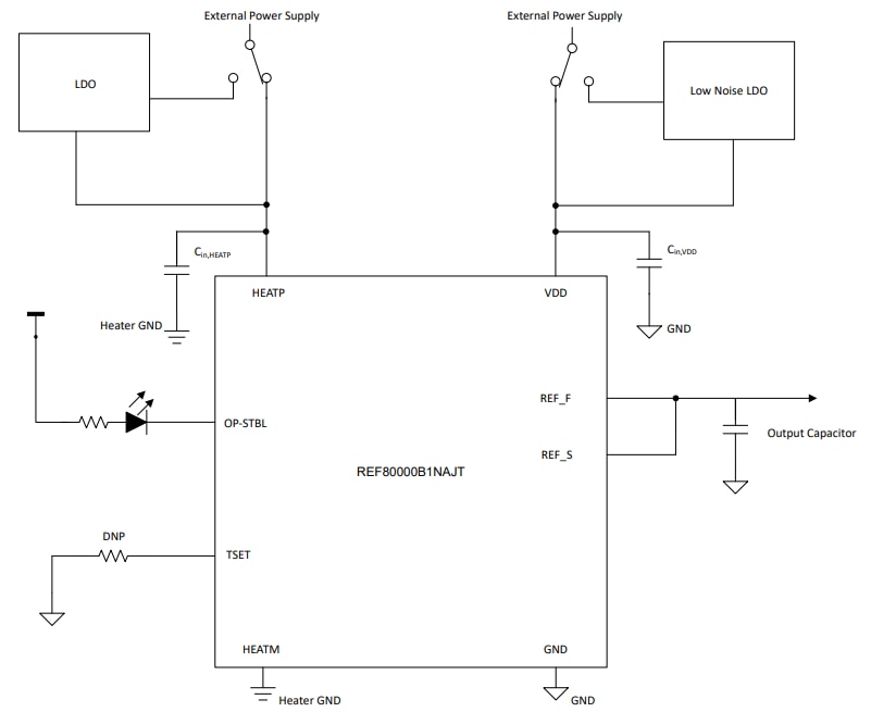
Il modulo di valutazione REF8EVM di Texas Instruments è una piattaforma per dimostrare le prestazioni della serie di riferimento ad alta precisione REF80 e del riscaldamento interno. Il modulo di valutazione REF8EVM di TI è progettato per il REF80 in un package LCCC in ceramica. Il riferimento Zener sotterraneo controllato dalla temperatura REF80 incorpora un riferimento di precisione da 7,6 V con un riscaldamento interno per ottenere una deriva a bassa temperatura di 0,05 ppm/°C. Il riscaldamento integrato mantiene la temperatura interna della die a un punto di impostazione costante, che consente alla tensione di riferimento di rimanere costante indipendentemente dalle variazioni della temperatura ambiente.Caratteristiche
- Possibilità di alimentare il REF80 direttamente dall'alimentazione di banco o dall'LDO integrato sulla scheda.
- Riscaldamento integrato per prestazioni migliorate
- Emissione di un LED stabile per indicare quando la temperatura del riscaldatore si è stabilizzata
- Sono disponibili molti metodi diversi di misurazione, inclusi spine a banana, impronte non utilizzate per morsetti e connettore SMA
- Compatibile con EVM DAC11001B tramite SMA
Applicazioni
- Semiconduttore prova e ATE
- Multimetro digitale (DMM)
- Generatore di segnale
- Prova della batteria
- Sistemi di acquisizione dati di precisione
Impostazione
Configurazione predefinita
Layout
Pubblicato: 2025-05-29
| Aggiornato: 2025-06-04
