Texas Instruments Driver per matrice di LED 11x18 LP5860
Il driver per matrice di LED 11x18 LP5860 di Texas Instruments integra 11 MOSFET per un massimo di 198 punti LED o 66 LED RGB. LP5860 supporta i metodi di oscuramento analogico e di oscuramento PWM. Per l'oscuramento analogico, ciascun punto LED può essere regolato mediante 256 incrementi. I generatori PWM configurabili integrati a 8 o 16 bit consentono un controllo del dimming uniforme e senza rumore udibile per l'oscuramento PWM. Ciascun punto LED può anche essere arbitrariamente mappato in PWM di gruppo a 8 bit per ottenere contemporaneamente il controllo del dimming.L'LP5860 di Texas Instruments implementa una SRAM indirizzabile completa per ridurre al minimo il traffico di dati. Il circuito per la cancellazione fantasma è integrato per eliminare i fantasmi sia a monte che a valle. L'LP5866 supporta anche funzioni di rilevamento di apertura e cortocircuito dei LED. Gli SPI sia da 1 MHz (massimo) I2C che da 12 MHz (massimo) sono disponibili per l'LP5860.
Caratteristiche
- Topologia a matrice di LED
- 18 dissipatori di corrente costante con 11 interruttori di scansione per 198 punti LED
- Configurabile per interruttori di scansione da 1 a 11
- Intervallo tensione di esercizio
- IntervalloLED VCC/V: da 2,7 V a 5,5 V
- Pin logici compatibili con 1,8 V, 3,3 V e 5 V
- Opzioni di oscuramento flessibili
- Controllo individuale di accensione e spegnimento per ciascun punto LED
- Oscuramento analogico (controllo del guadagno di corrente)
- Impostazione corrente massima globale a 3 bit (MC) per tutti i punti LED
- Tre gruppi di impostazioni di Corrente Colore (CC) a 7 bit per rosso, verde e blu
- Impostazione individuale per Corrente Punto (DC) a 8 bit per ciascun punto LED
- Oscuramento PWM con frequenza priva di rumori udibili
- Regolazione PWM globale a 8 bit per tutti i punti LED
- Tre gruppi programmabili di oscuramento PWM a 8 bit per mappatura arbitraria a punti LED
- Regolazione individuale dell'oscuramento PWM a 8 o 16 bit per ciascun punto LED
- 18 dissipatori di corrente costanti ad alta precisione
- 0,1 mA – 50 mA per dissipatore di corrente quando VCC ≥ 3,3 V
- Errore dispositivo-dispositivo: ±3% quando corrente canale = 50 mA
- Errore canale-canale: ±3% quando corrente canale = 50 mA
- Spostamento di fase per una potenza transitoria bilanciata
- Consumo energetico estremamente basso
- Modalità di spegnimento: ICC ≤ 1uA quando EN = Basso
- Modalità Standby: iCC ≤ 10 uA quando EN = Alto e CHIP_EN = 0 (dati conservati)
- Modalità attiva: ICC = 4,3 mA (tip.) quando corrente del canale = 5 mA
- SRAM completamente indirizzabile per ridurre al minimo il traffico di dati
- Rilevamento individuale di punti LED aperti/corti
- Deghosting e compensazione di scarsa luminosità
- Opzioni interfaccia
- 1 MHz (max.) Interfaccia I2C quando IFS = Basso
- 12 MHz (max.) Interfaccia SPI quando IFS = Alto
Applicazioni
- Animazione a LED e indicazione per
- Tastiere, mouse e accessori di gaming
- Grandi elettrodomestici e apparecchi per la casa intelligente
- Altoparlanti intelligenti, altoparlanti cablati e wireless
- Mixer audio, apparecchiature DJ e per trasmissioni
- Apparecchiature di accesso, interruttori e server
- Dissipatori di corrente costante per modulo ottico
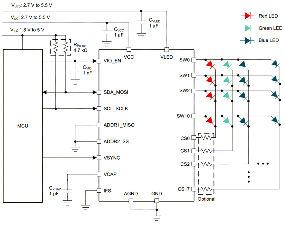
Schema semplificato
Pubblicato: 2022-03-14
| Aggiornato: 2022-04-05
