Texas Instruments Rilevatore logaritmico LOG305 95 dB
Il rilevatore logaritmico LOG305 95 dBTexas Instruments supporta una portata di frequenza di ingresso da 200 kHz a 100 MHz e un tipico intervallo dinamico di 95 dB. Il LOG305 può supportare frequenze superiori a queste con sensibilità ridotta. Il rilevatore RSSI Log Detector offre un consumo a bassa potenza e facilita ingressi single-ended e alimentazioni unipolari o bipolari. Il LOG305 è destinato all'uso in applicazioni che richiedono un ampio intervallo dinamico di tensione e segnale misurazione.Il rilevatore logaritmico TI LOG305 è disponibile in un package DRV a 6 pin. Il dispositivo è operativo con un'alimentazione da 2,7 V a 5,25 V e in tutto l'intervallo di temperatura ambiente da -40 °C a +125 °C.
Caratteristiche
- Intervallo di ingresso da 18VRMS a 1 VRMS
- Intervallo di temperatura da -40 °C a +125 °C
- Intervallo dinamico di 95 dB
- Errore di conformità del registro (LCE) = ±2 dB
- Rilevamento del segnale da 200 kHz a 100 MHz
- Corrente di riposo a 2,1 mA max a tutte le temperature
- Alimentazione da 2,7 V a 5,25 V
- Amplificatore operazionale integrato per la regolazione del buffer/guadagno
Applicazioni
- Rilevamento della distanza e del materiale a ultrasuoni
- Citometria del flusso
- Rilevamento del segnale ESD e EMI ad alta energia
- Rilevamento guasto arco elettrico
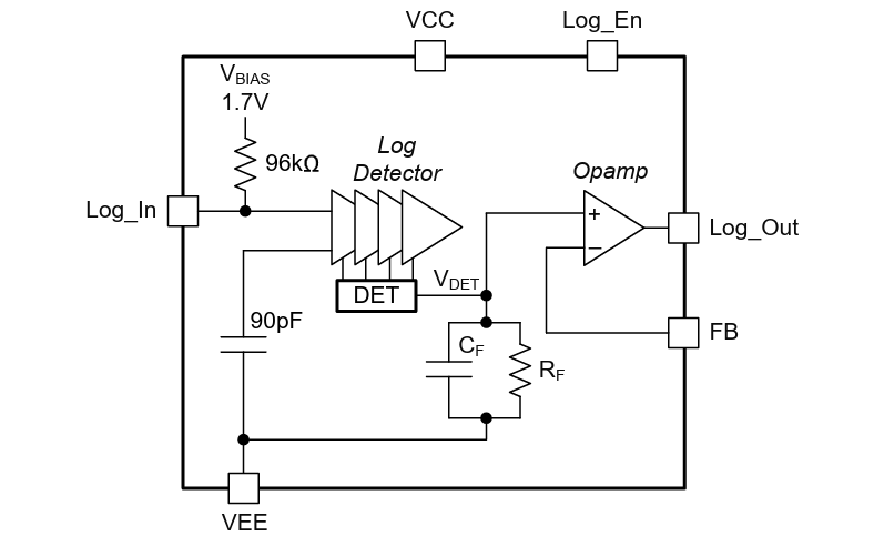
Diagramma a blocchi funzionale
Pubblicato: 2026-02-06
| Aggiornato: 2026-02-13
