Texas Instruments Convertitori di tensione step-down sincroni LMR336x0AP-Q1
I convertitori di tensione step-down sincroni LMR336x0AP-Q1 di Texas Instruments offrono un'efficienza eccellente per applicazioni robuste. I convertitori gestiscono fino a 2 A o 3 A di corrente di carico da un ingresso fino a 36 V. LMR336x0AP-Q1 presenta un'elevata efficienza a carico leggero e precisione di uscita in una soluzione di dimensioni ridotte di 3 × mm × 2 mm.Il segnale di alimentazione efficiente e le funzionalità di abilitazione di precisione consentono soluzioni flessibili e facili da usare in varie applicazioni. I convertitori di tensione LMR336x0AP-Q1 TI trattengono automaticamente la frequenza a carico leggero per migliorare l'efficienza. Le caratteristiche di protezione includono lo spegnimento termico, il blocco della sottotensione di ingresso, il limite della corrente ciclo per ciclo e la protezione da cortocircuito modalità singhiozzo.
L'integrazione dei dispositivi elimina la maggior parte dei componenti esterni e fornisce una piedinatura progettata per un semplice layout della PCB. LMR336x0AP-Q1 è disponibile in un package VQFN di nuova generazione a 12 pin da 3 mm × 2 mm con flange saldabili.
Caratteristiche
- Conforme alle qualifiche AEC-Q100 per applicazioni settore automobilistico da -40 °C a +125 °C, temperatura TA classe 1
- Documentazione compatibile con la sicurezza funzionale disponibile per facilitare la progettazione del sistema di sicurezza funzionale
- Configurato per applicazioni robuste per il settore automobilistico
- Intervallo di tensione di ingresso da 3,8 V a 36 V
- Intervallo di tensione di uscita da 1 V a 24 V
- Corrente di uscita di 2 A, 3 A
- MOSFET di potenza RDS-ON di 75 mΩ/50 mΩ
- Controllo in modalità corrente di picco
- Breve tempo minimo di accensione di 68 ns
- Frequenza di 400 kHz, 2,1 MHz
- Rete di compensazione integrata
- Basso rumore EMI e di commutazione
- Package HotRod™
- Percorsi di corrente di ingresso paralleli
- Conversione ad alta potenza a tutti i carichi
- Efficienza di picco >95%
- Bassa corrente di riposo di arresto di 5 µA
- Bassa corrente di riposo operativa di 25 µA
- Crea un design personalizzato utilizzando LMR336x0APQ1 con WEBENCH® Power Designer
Applicazioni
- Infotainment e cluster
- Unità di controllo telematica
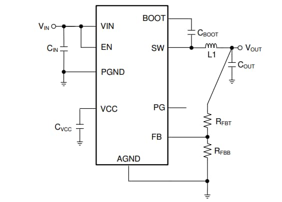
Schema semplificato
Esempio di componente minimo
Diagramma a blocchi funzionali
