Texas Instruments Controller a diodo ideale LM7481-Q1
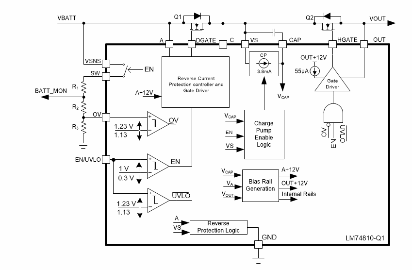
I controller a diodi ideali per autoveicoli LM7481-Q1 di Texas Instruments offrono un raddrizzamento attivo e una funzione di protezione regolabile contro il taglio di sovratensione per la protezione del carico. Il sito LM7481-Q1 pilota e controlla i MOSFET esterni a canale N back-to-back per emulare un raddrizzatore a diodi ideale con controllo ON/OFF del percorso di alimentazione e protezione da sovratensione. Il dispositivo offre un'ampia alimentazione di ingresso da 3 V a 65 V, consentendo la protezione e il controllo di 12 V e 24 V centraline automobilistiche alimentate a batteria. LM7481-Q1 può sopportare e proteggere i carichi da tensioni di alimentazione negative fino a –65 V.I controller a diodo ideale per autoveicoli LM7481-Q1 di TI forniscono un controller a diodi ideali integrato (DGATE) che pilota il primo MOSFET in sostituzione di un diodo Schottky per la protezione dell'ingresso inverso e l'holdup della tensione di uscita. Una pompa di carica sostanziale di 3,8 mA con 60 mA picco di corrente di pilotaggio della sorgente gate e brevi tempi di ritardo di accensione e spegnimento assicurano una risposta transitoria rapida. Questo si traduce in prestazioni di commutazione del MOSFET robuste ed efficienti durante i test automobilistici come ISO16750 o LV124, dove una centralina è soggetta a brevi interruzioni di ingresso e la corrente alternata sovrappone i segnali di ingresso fino alla frequenza di 200KHz. I controller LM7481-Q1 consentono la disconnessione del carico (controllo ON/OFF) e la protezione da sovratensione utilizzando il controllo HGATE, con un secondo MOSFET nel percorso di alimentazione.
Caratteristiche
- Conforme allo standard AEC-Q100 per applicazioni nel settore automobilistico
- Temperatura dispositivo di classe 1: intervallo delle temperature ambiente di funzionamento da –40 °C a +125 °C
- Livello di classificazione HBM ESD del dispositivo 2
- Livello di classificazione CDM ESD del dispositivo C4B
- Intervallo di ingresso da 3V a 65V
- Protezione dall'ingresso inverso fino a -65V
- Comanda MOSFET esterni a canale N back-to-back
- Funzionamento ideale del diodo con regolazione della caduta di tensione in avanti da 9,1 mV A a C
- Bassa soglia di rilevamento inverso (–4 mV) con risposta rapida (0,5 µs)
- Raddrizzamento attivo fino a 200 KHz
- Corrente di accensione gate di picco (DGATE) da 60 mA
- Corrente di spegnimento DGATE di picco di 2,6 A
- Pompa di carica da 3,8 mA integrata
- Protezione da sovratensione regolabile
- Bassa corrente di spegnimento di 2,87 µA (EN/UVLO=basso)
- Corrente di spegnimento DGATE di picco di 2,6 A
- Soddisfa i requisiti transitori di ISO7637 per il settore automobilistico, con un diodo TVS adatto.
- Disponibile in un package WSON a 12 pin di minimo ingombro
Applicazioni
- Protezione della batteria per autoveicoli
- Controller di dominio ADAS
- Unità principale
- Premium audio
- O-ring attivo per alimentatori ridondanti
Schema a blocchi
