Controller buck-boost LM25118 di Texas Instruments

Controller buck-boost LM25118 di Texas Instruments

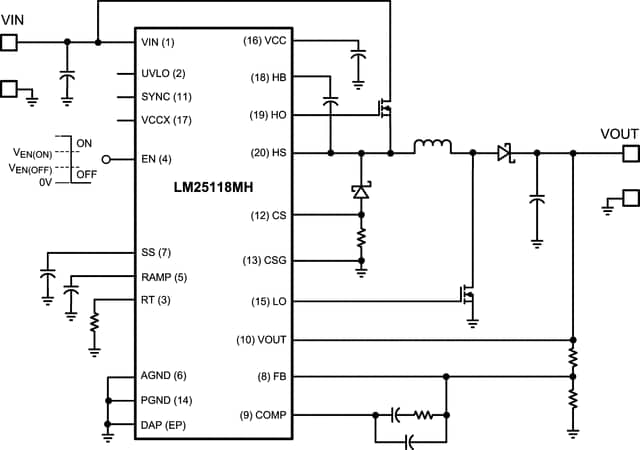
Il controller regolatore di commutazione buck-boost ad ampio intervallo di tensione LM25118 di Texas Instruments contiene tutte le funzioni necessarie per implementare un regolatore buck-boost economico e ad alte prestazioni con un numero minimo di componenti esterni. La topologia buck-boost mantiene la regolazione della tensione di uscita quando la tensione di ingresso è inferiore o superiore alla tensione di uscita; questo la rende particolarmente adatta alle applicazioni automobilistiche. LM25118 funziona da regolatore buck quando la tensione di ingresso è sufficientemente più grande della tensione di uscita regolata ed esegue gradualmente la transizione alla modalità buck-boost quando la tensione di ingresso si avvicina all'uscita. Questo approccio a doppia modalità mantiene la regolazione entro un'ampia gamma di tensioni di ingresso, con un'efficienza di conversione ottimale in modalità buck e un'uscita senza problemi durante le transizioni di modalità. Questo controller di facile uso include i driver per il MOSFET buck a monte e il MOSFET boost a valle. Il metodo di controllo si basa sul controllo del modo di corrente utilizzando una rampa di corrente emulata. Il controllo della modalità di corrente emulata riduce la sensibilità al rumore del circuito PWM, consentendo un controllo affidabile dei cicli utili molto brevi necessari nelle applicazioni ad alta tensione di ingresso. Le funzioni di protezione aggiuntiva includono il limite di corrente, l'esclusione termica e un ingresso di abilitazione. Questo dispositivo è disponibile in un pacchetto HTSSOP-20 di maggiore potenza con pad di attacco della matrice esposto per facilitare la dissipazione del calore.


Caratteristiche
  • LM25118Q1 è un prodotto del settore automobilistico con
  • certificazione AEC-Q100 di grado 1 (da -40 °C a 125 °C
  • di temperatura di esercizio della giunzione)
  • Intervallo di tensione operativa di ingresso da 3 V a 42 V
  • Controllo modalità corrente di picco emulata
  • Transizione uniforme tra modalità step-up e step-down
  • Frequenza di commutazione programmabile a 500 KHz
  • Capacità di sincronizzazione dell'oscillatore


  • Regolatore interno di polarizzazione dell'alta tensione
  • Driver di porta integrato a monte e a valle
  • Tempo di avvio progressivo programmabile
  • Corrente di spegnimento ultra bassa
  • Ingresso abilitazione
  • Amplificatore di errore ad ampia larghezza di banda
  • 1,5% accuratezza riferimento feedback
  • Esclusione termica
  • Pacchetto: HTSSOP-20 (pad esposto)

Schema funzionale
Schema funzionale

eNews
  • Texas Instruments
Pubblicato: 2014-05-08 | Aggiornato: 2022-03-11