Texas Instruments Modulo di valutazione INA-DDF-EVM
Il modulo di valutazione INA-DDF-EVM di Texas Instruments è progettato per essere compatibile con vari amplificatori di strumentazione nel package DDF. Il modulo di valutazione TI INA-DDF-EVM valuta le prestazioni dei dispositivi nelle configurazioni ad alimentazione singola e doppia. L'EVM fornisce un facile accesso ai nodi con punti di test a montaggio superficiale, flessibilità della sorgente di tensione di riferimento e pratico filtraggio di ingresso e uscita.Caratteristiche
- Facile accesso ai nodi con punti di prova a montaggio superficiale
- Flessibilità della sorgente di tensione di riferimento
- Comoda filtrazione dell'uscita e dell'ingresso
Layout della PCB
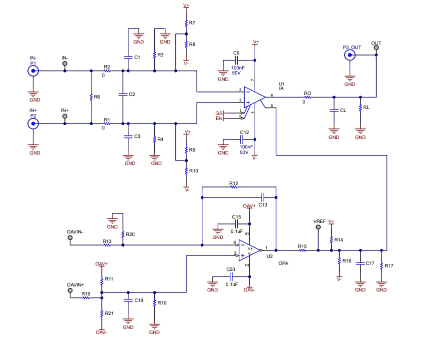
Schematico
Pubblicato: 2022-12-07
| Aggiornato: 2025-03-05
