Texas Instruments Controller display digitale DLPC6540
Il controller per display digitale DLPC6540 di Texas Instruments fa parte dei chipset per display UHD 4 K DLP® di TI. Il controller display DLPC6540 e i DMD DLP471TP e DLPA3005 comprendono il chipset. Questa soluzione è adatta per i sistemi di visualizzazione che richiedono alta risoluzione e luminosità in un fattore di forma compatto. Il controller display DLPC6540 di Texas Instruments deve essere sempre utilizzato con il DMD DLP471TP e il circuito integrato di risparmio energetico DLPA3005 per applicazione per garantire un funzionamento affidabile.Caratteristiche
- Il controller DLPC6540 supporta una risoluzione ultra HD fino a 4 K utilizzando il dispositivo digitale a microspecchi (DMD) DLP471TP
- Fino a 4 K UHD a 60 Hz
- Fino a 240 Hz a 1080p
- Fino a 120 Hz (3D) a 1080p
- Fornisce una porta di ingresso video HS singola V-by-One con una, due, quattro od otto tracce
- Il clock pixel supporta fino a 600 MHz
- Velocità di trasmissione in ingresso fino a 3,0 Gbps
- Formati di ingresso supportati
- RGB e YCbCr
- 4:4:4, 4:2:2, 4:2:0
- Processore interno Arm® Cortex®-R4F con FPU
- 88 GPIO configurabili
- Generatore PWM programmabile
- Temporizzatori di acquisizione e ritardo programmabili
- Controller OTG ad alta velocità USB 2.0
- Controller master/slave SPI
- Controller master/slave I2C
- Controller UART
- Controller di interruzione
- Motore di warping
- Correzione migliorata della deformazione trapezoidale 1D, 2D e 3D
- Correzione ottica (ad esempio, per la distorsione a corta gittata, la distorsione radiale e la distorsione cromatica laterale)
- Elaborazione immagine aggiuntiva
- DynamicBlack
- Conversione velocità dei frame
- Regolazione delle coordinate colore
- Regolazione della temperatura del colore bianco
- Degamma programmabile
- Multiplexing spazio-temporale
- Supporto integrato per display 3-D
- Visualizzazione e acquisizione schermo splash
- La memoria integrata a 2 G-bit per frame elimina la necessità di memoria esterna ad alta velocità
- Supporto memoria esterna
- Flash parallela per sequenze µP e PWM
- Flash secondaria opzionale per acquisizione splash e warping
- Controllo del sistema
- Controllo driver di alimentazione e ripristino DMD
- Capovolgimento immagine orizzontale e verticale DMD
- Supporto per test di scansione confine JTAG
- Supporta i sistemi di proiettori basati su LED
Applicazioni
- TV Mobile smart
- Proiettore mobile
- Segnaletica digitale
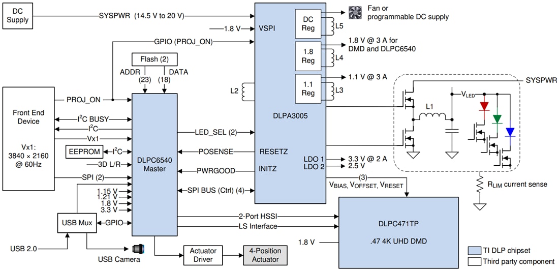
Schema a blocchi funzionale
Pubblicato: 2020-10-21
| Aggiornato: 2024-09-06
