Texas Instruments ADC a 256 canali a 24 bit DDC3256
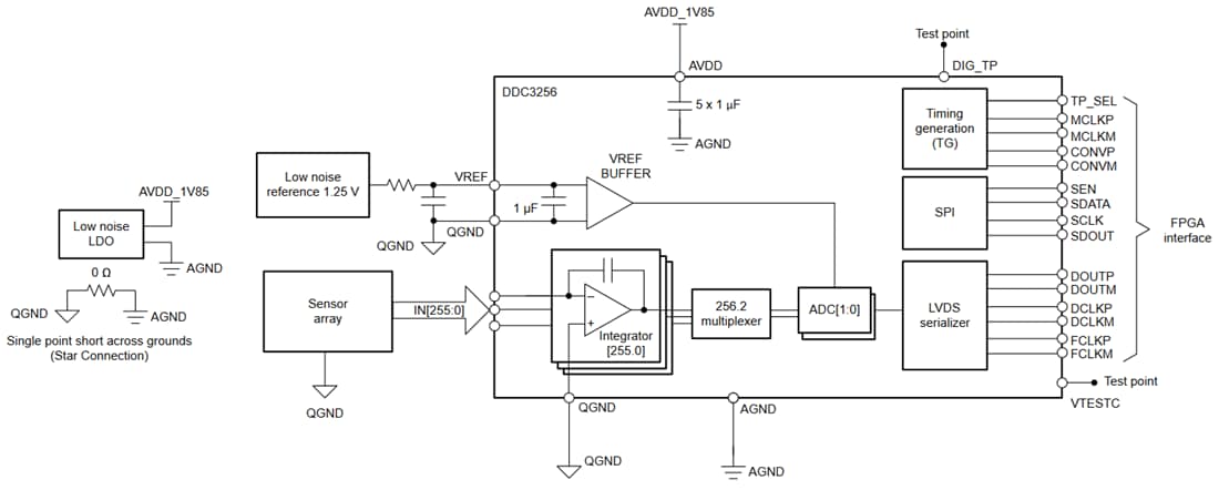
Il convertitore analogico/digitale (ADC) a 24 bit e 256 canali DDC3256 di Texas Instruments combina la conversione corrente-tensione tramite integrazione della corrente e la conversione A/D. È possibile collegare direttamente fino a 256 singole periferiche di output corrente a basso livello, ad esempio i fotodiodi, agli ingressi del dispositivo e digitalizzati in parallelo (simultaneamente). Per ciascuno dei 256 ingressi, il dispositivo dispone di un integratore a bassa potenza e basso rumore progettato per catturare tutta la carica dal sensore. Il tempo di integrazione è regolabile da 50µs a 1,6 ms, consentendo di misurare correnti dell'ordine dei fA ai µA con eccezionale precisione in modo continuo. Le uscite degli integratori sono digitalizzate da ADC su chip a bassa potenza, e i codici digitali convertiti sono trasmessi su una singola coppia LVDS progettata per minimizzare l'accoppiamento del rumore in ambienti con un elevato numero di canali.Il DDC3256 di Texas Instruments opera con una singola alimentazione 1,85 V. È specificato da 0 °C a 70 °C ed è disponibile in un BGA da 13,2 mm × 17,2 mm a2 336 sfere con passo di 0,8 mm Il buffer di riferimento su chip e i condensatori di bypass (sul BGA) aiutano a ridurre al minimo i requisiti dei componenti esterni e a ridurre ulteriormente lo spazio sulla scheda.
Caratteristiche
- La soluzione a singolo chip misura direttamente 256 correnti a basso livello simultaneamente.
- Intervallo di carica a fondo scala regolabile fino a 320 pC
- Corrente di ingresso:1 µA (max.)
- Velocità regolabile con tempi di integrazione fino a 50 µs (20 KSPS per canale)
- Risoluzione: 24 bit
- Non linearità integrale ±0,025% della lettura ±1 ppm dell'intervallo completo (tutti i canali attivi)
- Bassa dissipazione di potenza: 1,2 mW/canale
- Basso rumore: 0,26 fCrms a 320 pC FSR con capacità elettrica del sensore di 20 pF.
- Nessuna perdita di carica
- Sensore di temperatura su chip
- Interfaccia di uscita seriale LVDS
- Alimentazione singola a 1,85 V
- Condensatori di derivazione integrati e buffer di riferimento per ridurre l'area della PCB e la complessità della progettazione.
Applicazioni
- Sistema di acquisizione dati per CT scanner
- Sensori di fotodiodi
- Sistemi di rilevamento ai raggi X
- Monitoraggio alimentazione fibra ottica
- Strumentazione multi-canale per corrente e tensione
Schema semplificato
Pubblicato: 2024-06-19
| Aggiornato: 2024-07-08
