Controller di gestione per batterie agli ioni di litio e LiFePO4 bq78350 di Texas Instruments

Controller di gestione per batterie agli ioni di litio e
LiFePO4 bq78350 di Texas instruments

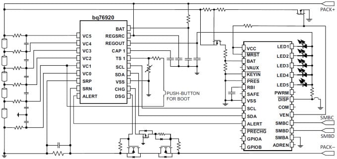
Il controller di gestione per batterie agli ioni di litio e LiFePO4 di Texas Instruments fornisce un set completo di sottosistemi BMS (sistemi di gestione della batteria) che aiutano ad accelerare lo sviluppo dei prodotti per una commercializzazione più rapida. Il controller bq78350 e l'AFE bq769x0 supportano applicazioni di celle da serie di 3 a serie di 15. Il bq78350 fornisce un accurato indicatore del carburante e un preciso monitoraggio dello stato di salute, nonché il bilanciamento delle celle e una gamma completa di funzionalità di protezione basate su tensione, corrente e temperatura. Il bq78350 offre configurazioni opzionali con display a LED o LCD per la segnalazione della capacità. Rende anche i dati disponibili attraverso l'interfaccia SMBus 1.1. La cronologia della batteria e i dati diagnostici vengono conservati nel dispositivo in una memoria non volatile e sono disponibili attraverso la medesima interfaccia.

Caratteristiche
  • Algoritmo di misurazione CEDV (tensione di fine scarica compensata)
  • Supporta la comunicazione host SMBus
  • Configurazione flessibile per serie da 3 a 5 (bq76920), da 6 a 10 (bq76930) e da 9 a 15 (bq76940) batterie agli ioni di litio e LiFePO4
  • Supporta configurazioni della batteria fino a 320 Ahr
  • Supporta segnalazione di corrente di carica e scarica fino a 320 A
  • Supporto di termistore NTC esterno da AFE associato
  • Gamma completa di funzioni di protezione programmabili Tensione
    • Corrente
    • Temperatura
    • Componenti del sistema
  • Registrazione dati durata
  • Supporta il caricamento CC-CV, compresi precaricamento, inibizione e sospensione

  • Offre un indirizzo slave SMBus opzionale programmabile con resistore per un massimo di otto indirizzi di bus diversi
  • Gestisce display LED o LCD fino a 5 segmenti per l'indicazione dello stato di carica
  • Fornisce l'autenticazione SHA-1

Applicazioni
  • Veicoli elettrici leggeri: eBike, eScooter, Pedelec e biciclette con pedalata assistita
  • Utensili elettrici e per giardinaggio
  • Sistemi di batterie di riserva e gruppi di continuità
  • Sistemi di backup di stazioni base wireless
  • Sistemi di alimentazione per telecomunicazioni
 
eNews
  • Texas Instruments
Pubblicato: 2014-09-19 | Aggiornato: 2022-03-11