Texas Instruments Modulo di valutazione (EVM) GFCI AFE3010EVM
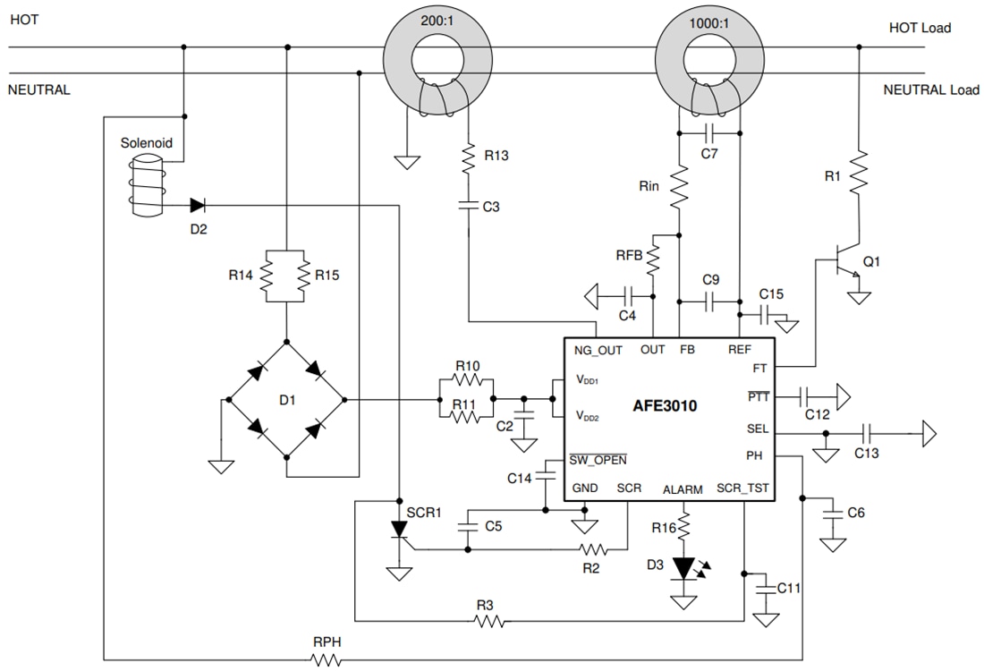
Il modulo di valutazione (EVM) GFCI AFE3010EVM di Texas Instruments è utilizzato per valutare il dispositivo di interruzione del circuito di terra (GFCI) AFE3010. AFE3010 è un controller di precisione, a bassa potenza, per l'interruzione del circuito di terra (GFCI), utilizzato per rilevare le correnti di dispersione o di guasto dei circuiti elettrici. Si tratta di una soluzione a singolo circuito integrato che monitora continuamente il circuito elettrico che lo accompagna per verificare che funzioni correttamente. Insieme a un trasformatore di corrente (incluso), questa scheda può aiutare a dimostrare la funzionalità e le prestazioni AFE3010 di Texas Instruments su una tensione di linea di 120 VCA.Caratteristiche
- I pin sono facilmente misurabili, con punti di prova
- Pad, basette e prese consentono un'interfacciamento personalizzato e conveniente del dispositivo per applicazioni utente specifiche
- Le basette a vite forniscono collegamenti robusti e semplici per trasformatori di corrente e/o solenoidi personalizzati
Contenuto del kit
- Modulo di valutazione AFE3010EVM
- Connettori shunt 11
- Trasformatore di corrente a doppio nucleo
Schema semplificato
Pubblicato: 2020-07-31
| Aggiornato: 2024-07-23
