![]() |
||
|
Soluzione per motori CC senza spazzole
|
||
Premiate soluzioni TI
|
|
Scopri una soluzione di azionamento per motori CC senza spazzole (BLDC) che fornisce un'elaborazione programmabile per numerose applicazioni di motori BLDC, accoppiata a driver MOSFET da 100 V per il controllo avanzato dei motori a coppia elevata. Questa soluzione vincente TI è composta da: LM5101BMA - Driver MOSFET 100 V Risorse aggiuntive: Guida alle soluzioni per motori TI Caratteristiche chiave della soluzione
|
Fare clic sui blocchi colorati |
|
| |
|
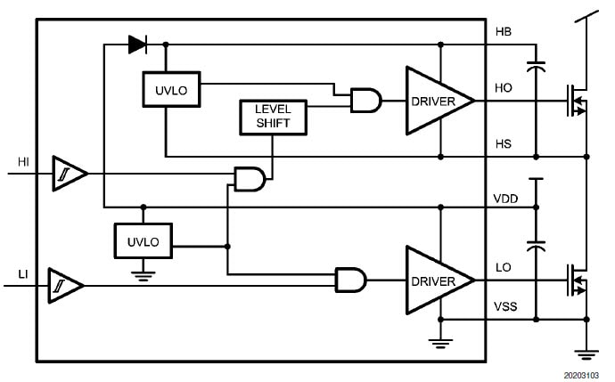
LM5101BMA
LM5101BMA - Driver MOSFET 100 V
I driver gate ad alta tensione LM5100A/B/C e LM5101A/B/C sono progettati per azionare i MOSFET a canale N sia a monte sia a valle in una configurazione buck sincrona o a mezzo ponte. Il driver flottante a monte è in grado di funzionare con tensioni di alimentazione fino a 100 V. Le versioni "A" erogano 3 A di gate drive, mentre le versioni "B" e "C" erogano rispettivamente 2 A e 1 A. Le uscite sono controllate in modo indipendente con soglie di ingresso CMOS (LM5100A/B/C) o TTL (LM5101A/B/C). Un diodo integrato ad alta tensione carica il condensatore bootstrap del gate drive a monte. Un robusto variatore di livello opera ad alta velocità e basso consumo energetico, fornendo nette transizioni di livello dalla logica di controllo al gate drive a monte.
|
L'immagine mostrata è al solo scopo di riferimento. Possono essere disponibili altre combinazioni piedini/integrato. Risorse aggiuntive Nota applicativa per Scheda di valutazione 1331 LM5033 Nota applicativa 1317 Selezione del diodi di Bootstrap esterno per i dispositivi LM510X
|
Diagramma a blocchi semplificato![]() |
|
LM3S8971
LM3S8971 - Driver/Controllo motore integrato Stellaris®
Il microcontrollore Stellaris® LM3S8971 si basa sul nucleo ARM® Cortex™-M3 operante a 50 MHz, con 256 kB di memoria flash e 64 kB di SRAM. Il LM3S8971 presenta inoltre una connettività industriale in tempo reale, MAC/PHY Ethernet 10/100, un controllore CAN, un controllore SSI/SPI e un UART. Il microcontrollore LM3S8971 presenta inoltre funzioni avanzate di controllo dei movimenti, fra cui 6 uscite PWM di controllo dei movimenti con zone morte, un ingresso del codificatore in quadratura per il monitoraggio preciso della posizione e un ingresso di protezione dai guasti per l'arresto a bassa latenza. Il microcontrollore presenta inoltre funzioni analogiche intelligenti, compreso 1 comparatore analogico e 8 canali di conversione analogico-digitale altamente accurata a 10 bit, capace di 1 milione di campionamenti al secondo.
|
L'immagine mostrata è al solo scopo di riferimento. Possono essere disponibili altre
Risorse aggiuntivecombinazioni piedini/integrato.
|
Diagramma funzionale![]() |
AMC1200
AMC1200 - Amplificatore di isolamento
L'AMC1100 è un amplificatore di isolamento di precisione con un'uscita separata dal circuito di entrata tramite una barriera in biossido di silicio (SiO2), altamente resistente alle interferenze magnetiche. Questa barriera è certificata per fornire un isolamento galvanico fino a 4000 V PICCO, secondo UL1577 e IEC60747-5-2. Utilizzato insieme agli alimentatori isolati, questo dispositivo impedisce che correnti rumorose su una linea di alta tensione di modo comune entrino nella messa a terra locale e interferiscano o danneggino i circuiti sensibili.
L'entrata dell'AMC1200 è ottimizzata per il collegamento diretto a resistori shunt o ad altre fonti di segnale di livello a bassa tensione. Le prestazioni eccellenti di questo dispositivo supportano un controllo accurato della corrente, con conseguente risparmio energetico a livello di sistema e, soprattutto nelle applicazioni di controllo motore, una minore ondulazione rotazionale.
Caratteristiche
|
Applicazioni
![]() |
Diagramma funzionale![]() |
|
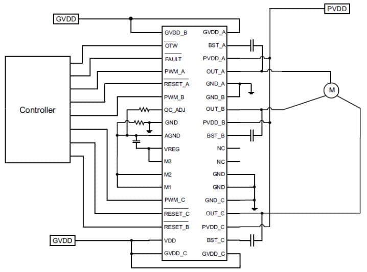
DRV8312
DRV8312 - Driver per motore trifase CC senza spazzole
I DRV8312/32 sono driver per motori trifase integrati, ad alte prestazioni, con un sistema di protezione avanzato. Grazie al basso RDS(on) dei MOSFET di potenza e al design intelligente del gate drive, l'efficienza di questi driver motore può raggiungere il 97%, il che consente l'utilizzo di alimentatori e dissipatori più piccoli. Sono inoltre dei buoni candidati per le applicazioni a efficienza energetica.
I DRV8312/32 richiedono due alimentatori, uno a 12 V per GVDD e VDD, l'altro fino a 50 V per PVDD. I DRV8312/32 possono funzionare a una frequenza di commutazione pari a 500 kHz, mantenendo un controllo preciso e un'efficienza elevata. Presentano inoltre un innovativo sistema di protezione che tutela il dispositivo da un'ampia gamma di condizioni di guasto che potrebbero danneggiare il sistema.
Caratteristiche
|
Applicazioni
![]() |
Diagramma di applicazione semplificato![]() |
|











