Modulo hardware plug-in STEVAL-ILM001V1 STMicroelectronics
Modulo hardware plug-in STEVAL-ILM001V1 STMicroelectronics

Ordina il modulo hardware plug-in STEVAL-ILM001V1 STMicroelectronics Visualizza dettaglio prodotto


Risorse aggiuntive

Modulo hardware plug-in STEVAL-ILM001V1 STMicroelectronics per STM8S-DISCOVERY

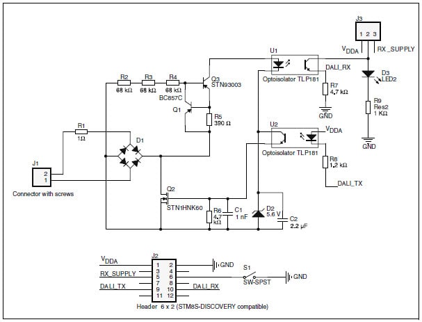
Il modulo hardware plug-in STMicroelectronics STEVAL-ILM001V1 per STM8S-DISCOVERY viene usato per creare un'applicazione slave DALI (Digital Addressable Lighting Interface). Il modulo hardware plug-in STEVAL-ILM001V1 + STM8S-DISCOVERY può essere connesso a qualsiasi rete DALI e controllato da essa. STMicroelectronics STEVAL-ILM001V1 fornisce tutte le funzioni richieste dallo standard DALI. Lo standard DALI è un protocollo di comunicazione ampiamente usato nelle applicazioni di illuminazione intelligente.


Caratteristiche
  • Traslazione di livello dai livelli di tensione DALI (da -6,5 a 22,5 V) ai livelli del microcontrollore (logica 3,3 V/5 V)
  • Tempi di incremento/riduzione idonei per le comunicazioni
  • Limite al consumo di corrente (2 mA max.)
  • Protezione dalle sovratensioni in caso del collegamento di tensione CA errata ai connettori DA DALI
  • Conforme a RoHS

Circuito di applicazione

Circuito di applicazione
  • STMicroelectronics
  • Development Tools
Pubblicato: 2011-07-06 | Aggiornato: 2022-03-11