STMicroelectronics Scheda di valutazione STEVAL-VP22201B
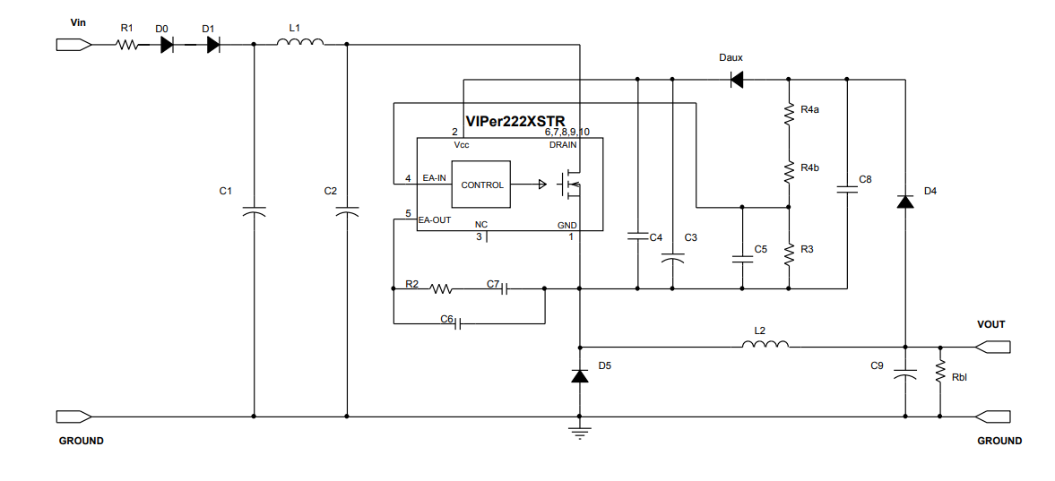
La scheda di valutazione STEVAL-VP22201B di STMicroelectronics implementa un convertitore flyback isolato da 5 V-1,8 W sviluppato per applicazioni per uso generico che operano da 85 a 265 VCA. Il progetto di riferimento è costruito intorno al convertitore ad alta tensione offline VIPer222XSTR. Il VIPer222XSTR della famiglia VIPerPlus offre MOSFET di potenza da 730 V e controllo della modalità di corrente PWM. Il VIPer222XSTR opera a una frequenza fissa di 30 kHz con jittering di frequenza per consentire la conformità agli standard relativi a un disturbo elettromagnetico.Caratteristiche
- Built around the VIPer222XSTR offline high-voltage converter
- Compact size
- Tight line and load regulation over the entire input and output range
- Meets IEC55022 Class B conducted EMI even with reduced EMI filter, thanks to frequency jittering
- RoHS compliant
Caratteristiche
- Intervallo di alimentazione di ingresso universale: 85–265 VCA
- Frequenza: 50-60 Hz
- Tensione di uscita: 5 V
- Corrente di uscita: 360 mA
- Dimensioni ultra compatte
- Consumo di rete stand-by: < 18 mW a 230 VCA
- Regolazione precisa della linea e del carico sull'intero intervallo di ingresso e uscita
- Soddisfa le EMI di conduzione in classe B IEC55022 anche con filtro EMI ridotto, grazie alla funzione di jittering di frequenza
- Conforme a RoHS
Schema
Panoramica
Pubblicato: 2020-02-28
| Aggiornato: 2025-01-13
