STMicroelectronics Driver display a LED STLED524
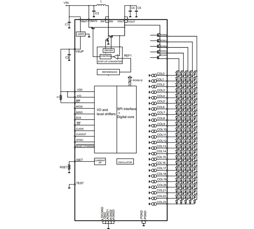
Il driver per display a LED STLED524 STMicroelectronics è un driver per display LED a matrice di punti 5x24 che può attivare ogni punto con una corrente fino a 20 mA. Le file della matrice sono multiplexate e ogni LED di una fila è azionato da un distinto specchio di corrente a valle. I regolatori di corrente sono alimentati da un convertitore survoltore CC-CC integrato. La sua tensione di uscita può essere regolata dal registro interno per ottimizzare l'efficienza secondo il tipo dei LED (la loro tensione diretta). Ciò riduce la dissipazione di energia dello specchio di corrente e migliora l'efficienza complessiva. Il STLED524 include inoltre un regolate a bassa caduta di tensione interno, che alimenta la circuiteria aggiuntiva. La corrente massima, fornita da ogni specchio di corrente, è regolata dalla resistenza RSET. La corrente di ogni LED (punto) può essere regolata in 255 incrementi o decrementi grazie alle impostazioni dei registri interni.The STLED524 features PWM dimming in 255 steps. Automatic slope function is also supported. Cycle time and slope time can be adjusted for each LED (dot) separately.
Two patterns can be stored in internal registers. The automatic scrolling of the display content is possible in 4 ways.
The STMicroelectronics STLED524 LED Display Driver is offered in a 3.4mm x 3.0mm CSP56 package with a -30°C to +85°C operating temperature range.
Caratteristiche
- Operating input voltage range from 2.7V to 5.5V
- 5x24 LED matrix driver
- Adjustable luminance separately for each LED thanks to internal registers in 255 steps
- Internal registers store 2 patterns
- 4-way scroll function with the possibility to lock column data
- PWM dimming in 255 steps
- Adjustable blanking time
- Automatic slope function
- Cycle time and slope time adjustable for each dot separately
- SPI interface
- Integrated step-up converter with adjustable output voltage
- Integrated LDO with 3.1V output @ 80mA
- Boost efficiency 92% at 350mA
- 2.4MHz switching frequency
- 3.4mm x 3.0mm CSP56 package; 0.4mm pitch
Applicazioni
- Appliance user interfaces
- Display driver for handheld units
STEVAL-LLL001V1 Board
STMicroelectronics STEVAL-LLL001V1 Evaluation Board is designed to demonstrate the features of the STLED524 intelligent matrix LED display driver. The kit features a 5x24 matrix of SMD white LEDs incorporated on the board. Two boards can also be joined using the on-board connectors to drive a 10x24 LED matrix.
Typical Application Circuit
