STMicroelectronics Scheda adattatore STEVAL-MKI220V1
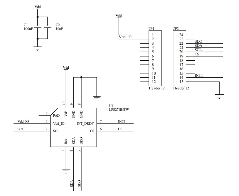
La scheda adattatore STEVAL-MKI220V1 di STMicroelectronics consente agli utenti di valutare i dispositivi MEMS nella famiglia di prodotti LPS27HHTW. La scheda adattatore STEVAL-MKI220V1 offre una soluzione efficace per la prototipazione rapida dei sistemi e la valutazione dei dispositivi direttamente all'interno dell'applicazione ’dell'utente.STEVAL-MKI220V1 si inserisce direttamente in una presa DIL 24 standard. L'adattatore offre la piedinatura LPS27HHTW completa ed è pronto all'uso con i necessari condensatori di disaccoppiamento sulla linea di alimentazione VDD.
La scheda madre STEVAL-MKI109V3 supporta la scheda adattatore con un microcontroller a 32 bit ad alte prestazioni che funge da ponte tra il sensore e il PC. Un'interfaccia grafica scaricabile (UnicoGUI) o routine software dedicate sono disponibili per applicazioni personalizzate dal PC.
Caratteristiche
- Piedinatura LPS27HHTW completa per una presa DIL 24 standard
- Pienamente compatibile con la scheda madre STEVAL-MKI109V3
- Conforme a RoHS
Schemi della scheda
Pubblicato: 2021-02-26
| Aggiornato: 2022-03-11
