STMicroelectronics Fusibili elettronici da 60 A STEF12H60M
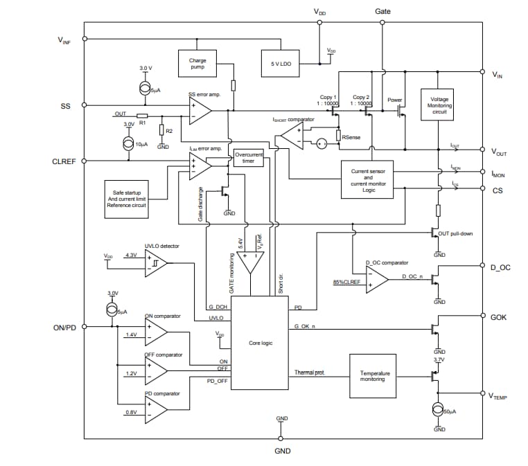
I fusibili elettronici da 60 A STEF12H60M di STMicroelectronics sono ottimizzati per monitorare la corrente di uscita e la tensione di ingresso sulle linee di alimentazione da 12 V CC. Quando viene collegato in serie alla guida di alimentazione principale, lo STEF12H60M è in grado di rilevare e reagire a condizioni di sovracorrente. STEF12H60M limita la corrente di uscita a un valore sicuro definito dall'utente quando si verifica una condizione di sovraccarico. Inoltre, un segnale di monitoraggio della corrente preciso eroga informazioni continue sulla corrente di carico al CI del controller di sistema. Un sensore di temperatura preciso genera anche un segnale di monitoraggio che consente al controller di sistema di mantenere sotto controllo la dissipazione di potenza del dispositivo. Il tempo di accensione è programmabile, controllando la corrente di spunto durante le operazioni di avvio.I fusibili elettronici da 60 A STM STEF12H60M multipli possono funzionare in parallelo e ripartire senza problemi la corrente durante la fase di avvio, implementando una funzione di bilanciamento della corrente dedicata. I fusibili STEF12H60M incorporano anche la funzione di blocco sottotensione, l'autodiagnostica e la protezione termica assoluta.
Caratteristiche
- Corrente continua: 60 A
- Intervallo tensioni di ingresso: da 5 V a 18 V
- Limite di corrente regolabile
- Blocco della sottotensione in ingresso
- MOSFET di potenza da 0,85 mΩ integrato
- Abilitazione/disabilitazione pin
- Tempo di accensione programmabile
- Segnale preciso di monitoraggio della corrente
- Controllo preciso della temperatura
- Segnalatori di sovracorrente e di guasto
- Autodiagnostica MOSFET interno
- Funzionamento in parallelo
- Protezione termica
- La gestione dei guasti include le versioni con spegnimento o ripristino automatico.
- Package QFN32: 5 mm x 5 mm
- Intervallo delle temperature: da -40 °C a +125 °C
Applicazioni
- Fusibile elettronico linea principale del server
- Schede hot-swap
- Protezione per rail 12 V industriale ad alta potenza
Diagramma a blocchi
Pubblicato: 2021-02-10
| Aggiornato: 2022-03-11
