STMicroelectronics Biosensore ST1VAFE6AX con canale vAFE
Il biosensore ST1VAFE6AX di STMicroelectronics con canale vAFE (Vertical Analog Front-End) è progettato per il rilevamento di segnali biopotenziali e il tracciamento del movimento. Questo sensore incorpora funzionalità ed elaborazione dati per l'elaborazione del movimento come il sensore Fusion a bassa potenza (SFLP) e Adaptive Self-Configuration (ASC) con filtri AI. Il biosensore ST1VAFE6AX è dotato di FIFO intelligente fino a 4,5 KB e interfaccia seriale SPI/I2C e MIPI I3C® v1.1 con sincronizzazione dei dati del processore principale. Questo sensore opera in una portata di tensione di alimentazione analogica da 1,71 V a 3,6 V e un intervallo di temperatura da -40 °C a +85 °C.Il biosensore ST1VAFE6AX è conforme a ECOPACK e RoHS. Questo sensore è disponibile in un ingombro compatto 2,5 mm x 3 mm x 0,71 mm. Questo biosensore è utilizzato in applicazioni sanitarie, indossabili, dispositivi portatili, monitoraggio delle attività e benessere.
Caratteristiche
- Doppi canali per il rilevamento del segnale biopotenziale e il tracciamento del movimento
- Canale di rilevamento del segnale biopotenziale con hub analogico:
- Canale dell’amplificatore di ingresso differenziale o a terminazione singola (vAFE)
- Filtro scanalato digitale per ridurre il rumore della linea di alimentazione (50 Hz/60 Hz)
- ODR fisso a 240 Hz
- Segnali di movimento e biopotenziali completamente sincronizzati per un’analisi sensibile al contesto
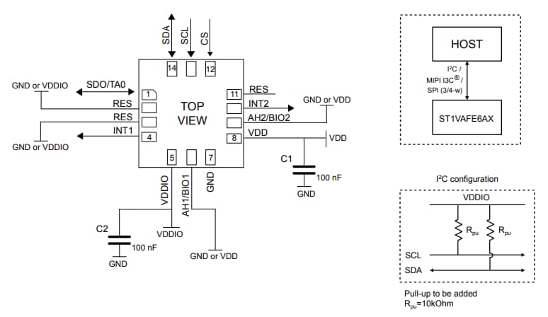
- Interfaccia seriale SPI/I2C e MIPI I3C® v1.1 con sincronizzazione dei dati del processore principale
- Macchina a stato finito programmabile per accelerometro, giroscopio ed elaborazione dati vAFE con alta velocità a 960 Hz
- Nucleo di apprendimento automatico con funzionalità e filtri estraibili per applicazioni IA
- Smart FIFO fino a 4,5 KB
- ±2 g/±4 g/±8 g/±16 g a scala completa
- ±125 dps / ±250 dps / ±500 dps / ±1000 dps / ±2000 dps / ±4000 dps a fondo scala
- Auto-configurazione adattiva integrata (ASC)
- Hub analogico integrato per ADC e l'elaborazione dei dati da ingresso analogico
- Algoritmo a bassa potenza di fusione del sensore integrato
- Sensore di temperatura integrato
- Intervallo della tensione di alimentazione analogica: da 1,71 V a 3,6 V
- Alimentazione IO indipendente (Intervallo esteso: da 1,08 V a 3,6 V)
- Ingombro ridotto: 2,5 mm x 3 mm x 0,71 mm
- Conforme ECOPACK e RoHS
Applicazioni
- Dispositivi indossabili e portatili
- Monitoraggio delle attività e benessere
- Frequenza cardiaca, monitoraggio degli impulsi ed elettrocardiogramma (ECG) per la sanità digitale
Strumenti di sviluppo
La scheda adattatore STEVAL-MKI242A è progettata per facilitare la valutazione del biosensore ST1VAFE6AX. La scheda offre una soluzione efficace per la prototipazione rapida del sistema e la valutazione del dispositivo direttamente all'interno dell'applicazione dell'utente. La STEVAL-MKI242A può essere inserita in una presa standard DIL24.
Collegamenti elettrici
Video
Pubblicato: 2024-04-29
| Aggiornato: 2026-02-20
