STMicroelectronics Driver ad alta tensione a mezzo ponte GaN MASTERGAN
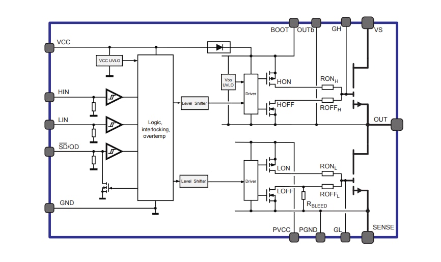
I driver ad alta tensione GaN a mezzo ponte MASTERGAN di STMicroelectronics implementano un’alimentazione ad alta densità di potenza con l’integrazione di un driver di porta e di due transistor GaN ad arricchimento in una configurazione a mezzo ponte. I GaN di potenza integrata presentano un RDS (ON) di tensione di rottura drain-source di 150 mΩ e 650 V. Il diodo di bootstrap integrato può alimentare rapidamente il lato a monte del driver di porta integrato.I driver STM MASTERGAN forniscono protezione UVLO sulle sezioni di guida inferiore e superiore. Questa protezione impedisce agli interruttori di alimentazione di funzionare in condizioni di bassa efficienza o pericolose e la funzione di interblocco evita condizioni di conduzione incrociata. La gamma estesa dei pin di ingresso consente un facile interfacciamento con microcontroller, unità DSP o sensori a effetto Hall.
I driver MASTERGAN operano nell'intervallo di temperatura industriale da -40°C a +125°C ed è disponibile in un package QFN compatto da 9 mm x 9 mm.
Caratteristiche
- Sistema di alimentazione integrato che integra driver di porta a mezzo ponte e transistor GaN ad alta tensione:
- BVDSS = 650 V
- RDS (ON) = 150 mΩ
- IDS (MAX.) = 10 A
- Capacità di corrente inversa
- Recupero inverso nullo
- Protezione UVLO sulle sezioni a valle e a monte
- Diodo interno bootstrap
- Funzione di interblocco
- Pin dedicato per funzionalità di arresto
- Corrispondenza di temporizzazione interna accurata
- Ingressi compatibili da 3,3V a 15V con isteresi e pull-down
- Protezione da sovratemperatura
- Riduzione della distinta base
- Layout molto compatto e semplificato
- Design flessibile, semplice e veloce
Applicazioni
- Alimentatori a commutazione
- Convertitori PFC, CC-CC e CC-CA ad alta tensione
- Caricabatterie e adattatori
- Sistemi UPS gruppi di continuità
- Energia solare
Flusso di contenuti
Video
Schema a blocchi
View Results ( 14 ) Page
| Codice prodotto | Scheda dati | Tensione di alimentazione - Min. | Tensione di alimentazione - Max. | Numero di uscite | Corrente di uscita |
|---|---|---|---|---|---|
| MASTERGAN1 | ![]() |
4.75 V | 9.5 V | 1 Output | 10 A |
| MASTERGAN2TR | ![]() |
3.3 V | 15 V | 1 Output | 10 A |
| MASTERGAN3TR | ![]() |
4.75 V | 9.5 V | 4 Output | 4 A, 6.5 A |
| MASTERGAN1LTR | ![]() |
4.75 V | 9.5 V | 4 Output | 17 A |
| MASTERGAN4LTR | ![]() |
4.75 V | 9.5 V | 4 Output | 12 A |
| MASTERGAN4 | ![]() |
3.3 V | 15 V | 3 Output | 6.5 A |
| MASTERGAN2 | ![]() |
3.3 V | 15 V | 1 Output | 10 A |
| MASTERGAN5 | ![]() |
3.3 V | 15 V | 4 Output | 4 A |
| MASTERGAN1L | ![]() |
4.75 V | 9.5 V | 4 Output | 12 A |
| MASTERGAN1TR | ![]() |
4.75 V | 9.5 V | 1 Output | 10 A |
Pubblicato: 2020-08-28
| Aggiornato: 2025-12-09

