STMicroelectronics Regolatori di tensione a bassa caduta LDK220
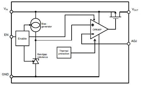
I regolatori di tensione a bassa caduta LDK220 STMicroelectronics offrono 200 mA di corrente massima da una tensione di alimentazione di ingresso nell'intervallo compreso tra 2,5 V e 13,2 V, con una tensione di diseccitazione tipica di 100 mV. Sono stabilizzati per mezzo di un condensatore in ceramica sull'uscita. Una funzione di abilitazione del controllo logico imposta la modalità di spegnimento per l'LDK220, garantendo un consumo di corrente complessivo minore di 1 μA. Il dispositivo comprende inoltre una funzione di limitazione di corrente costante per cortocircuiti e protezione termica. La tensione di diseccitazione molto bassa, la bassa corrente di riposo e il basso rumore del LDK220 lo rendono particolarmente idoneo alle applicazioni alimentate a batteria.The STMicroelectronics LDK220 Voltage Regulators are offered in SOT23-5L, SOT323-5L, SOT-89, and DFN6 packages for design flexibility.
Caratteristiche
- Input voltage from 2.5V to 13.2V
- Very low-dropout voltage (100mV typ. @ 100mA load)
- Low quiescent current (typ. 40μA, 1μA in off mode)
- Low noise
- Output voltage tolerance: ±2.0% @ +25°C
- 200mA guaranteed output current
- Wide range of output voltages; Fixed from 1.2V to 12V with 100mV step and adjustable
- Logic-controlled electronic shutdown
- Compatible with ceramic capacitor COUT = 1μF
- Internal current and thermal limit
- Available in SOT23-5L, SOT323-5L, SOT-89, and DFN6 packages
- Temperature range: -40°C to +125°C
Applicazioni
- Battery-powered equipment
- TV
- Set-top box
- PC and laptop
- Industrial
Pubblicato: 2014-06-30
| Aggiornato: 2025-03-24
