STMicroelectronics Regolatore di tensione lineare L99VR02J
Il regolatore di tensione lineare L99VR02J di STMicroelectronics eroga fino a 500 mA di corrente di carico. Questo regolatore Low dropout (LDO) opera con alimentazione CC con range di tensione di alimentazione che va da 2,15 V a 28 V, e un intervallo di temperatura che va da -40°C a 175°C. Questo regolatore di tensione può funzionare sia dopo la regolazione direttamente collegato alla batteria, sia collegato a una tensione pre-regolamentata. Il regolatore L99VR02J può essere configurato, tramite pin SELx, per generare una tensione di uscita fissa e selezionabile (0,8 V, 1,2 V, 1,5 V, 1,8 V, 2,5 V, 2,8 V, 3,3 V o 5 V).Il regolatore di tensione L99VR02J è conforme allo standard AEC-Q100 e presenta arresto termico e limitazione di corrente di cortocircuito, blocco della sottotensione (UVLO) e corrente di uscita di cortocircuito programmabile. Il regolatore di tensione L99VR02J è ideale per applicazioni per il settore automobilistico ed è disponibile in package PowerSSO-12.
Caratteristiche
- Sono consentite le modalità di funzionamento a batteria e post-regolazione
- Bassa tensione di caduta
- Precisione della tensione di uscita del ±2%
- Abilitare l'ingresso per abilitare/disabilitare il regolatore di tensione
- Monitoraggio della tensione di uscita con uscita di ripristino
- Effetto ESR trascurabile sulla stabilità della tensione di uscita per il condensatore di carico
- Watchdog autonomo programmabile tramite un condensatore esterno
- Blocco sottotensione (UVLO)
- Conforme alle qualifiche AEC-Q100
- Scarica in uscita rapida
- Spegnimento termico e limitazione della corrente di cortocircuito
- Avviso termico avanzato e diagnostica di sovratensione in uscita
- Corrente di uscita di cortocircuito programmabile
Specifiche
- Corrente di uscita da 500 mA
- Intervallo di tensione in ingresso: da 2,15 V a 28 V
- Corrente di riposo ≤ 1 µA
- Tensione di alimentazione massima: 40 V (assorbimento di carico)
- Tensione di alimentazione: da -0,3 V a 28 V CC
- Tensione di uscita: da -0,3 V a 6 V CC
- Intervallo delle temperature operative : da -40 °C a +175 °C
- Intervallo di temperature di protezione termica: da 175 °C a 205 °C
Diagramma a blocchi funzionali
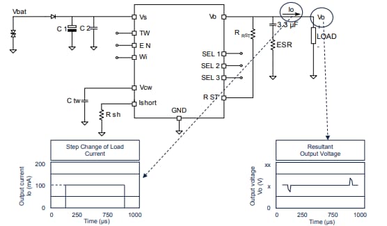
Schema di circuito di applicazione
Circuito di prova della regolazione di carico
Risorse aggiuntive
Pubblicato: 2023-04-26
| Aggiornato: 2025-10-06
