STMicroelectronics EVALSTGAP4S scheda dimostrativa
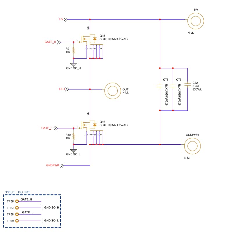
La scheda dimostrativa EVALSTGAP4S di STMicroelectronics valuta STGAP4S, un driver di porta isolato galvanicamente avanzato per IGBT e MOSFET SiC. Questa scheda dimostrativa pilota un interruttore di alimentazione con una tensione nominale fino a 650 V. La scheda EVALSTGAP4S include due MOSFET SiC in un package H2PAK-7 collegati in una configurazione a mezzo ponte. Questa scheda dimostrativa abilita, configura o disabilita le funzioni di protezione e controllo del driver attraverso l’interfaccia SPI se combinata con STEVAL-PCC009V2 e STSW-STGAP4 GU. La scheda EVALSTGAP4S presenta un regolatore lineare integrato da 3,3 V per l'alimentazione lato LV, flyback per l'alimentazione di pilotaggio HV da 18 V/-5 V E indicatori a LED di guasto. Questa scheda dimostrativa è conforme a RoHS.Caratteristiche
- Configurazione a mezzo ponte
- MOSFET 650 V SiC SCTH100N65G2-7AG, 20 mΩ
- Guida ad alta tensione fino a 520 V (limitata dai MOSFET e dai valori nominali dei condensatori)
- Regolatore lineare integrato 3,3 V per alimentazione laterale LV
- Flybacks per alimentazione di pilotaggio HV 18 V/-5 V
- 1200 V tensione di lavoro massima sull’isolamento
- Indicatori di guasto a LED
- Adatto per essere utilizzato in combinazione con GUI STEVAL-PCC009V2 e STSW-STGAP4
- Conforme a RoHS
Pubblicato: 2023-07-14
| Aggiornato: 2025-08-12
