STMicroelectronics Regolatori switching monolitici ALED6000
I regolatori switching monolitici ALED6000 STMicroelectronics sono progettati per fornire una sorgente a 3 A di corrente CC per la gestione di LED ad alta potenza. L'ALED6000 presenta un ampio intervallo di tensione di ingresso che lo rende la scelta ideale per i sistemi nel settore automobilistico. La caduta di tensione RSENSE tipica di 250 mV migliora le prestazioni di efficienza e il dimming digitale viene implementato azionando il pin DIM dedicato.I regolatori switching monolitici ALED6000 STM offrono una limitazione di corrente regolabile e sono progettati per selezionare la corrente RMS dell'induttore di conseguenza con la corrente di uscita nominale del LED. L'alta regolabilità della frequenza di commutazione rende l'applicazione compatta. Il rilevamento della corrente di impulso per impulso, migliorato dalla scala di frequenza digitale, effettua un'efficace protezione della corrente costante nelle diverse condizioni di applicazione. La funzione di commutazione integrata sul pin VBIAS massimizza l'efficienza.
È possibile sincronizzare più dispositivi condividendo il pin SYNCH per evitare il rumore intermittente nelle applicazioni a basso rumore e ridurre il valore RMS della corrente di ingresso.
Caratteristiche
- Qualifica AECQ100
- Corrente di uscita fino a 3 A CC
- Tensione di funzionamento in ingresso: da 4,5 V a 61 V
- RDS(on) = 250 mΩ tip.
- fSW regolabile (250 kHz - 1,5 MHz)
- Funzione di dimming con pin dedicato
- Arresto a basso IQ (10 µA tip. Da VIN)
- Funzionamento a basso IQ (2,4 mA tip.)
- ±3% precisione della corrente di uscita in sovratemperatura
- Sincronizzazione
- Abilitazione con pin dedicato
- Tempo di avvio graduale regolabile
- Limite di corrente regolabile
- Funzionamento a bassa caduta di tensione (12 μs max.)
- VBIAS migliora l’efficienza con un carico leggero
- Spegnimento con autorecupero termico
Applicazioni
- Adatto per il settore automobilistico
- Applicazioni di gestione LED HB
- Sostituzione lampadina alogena
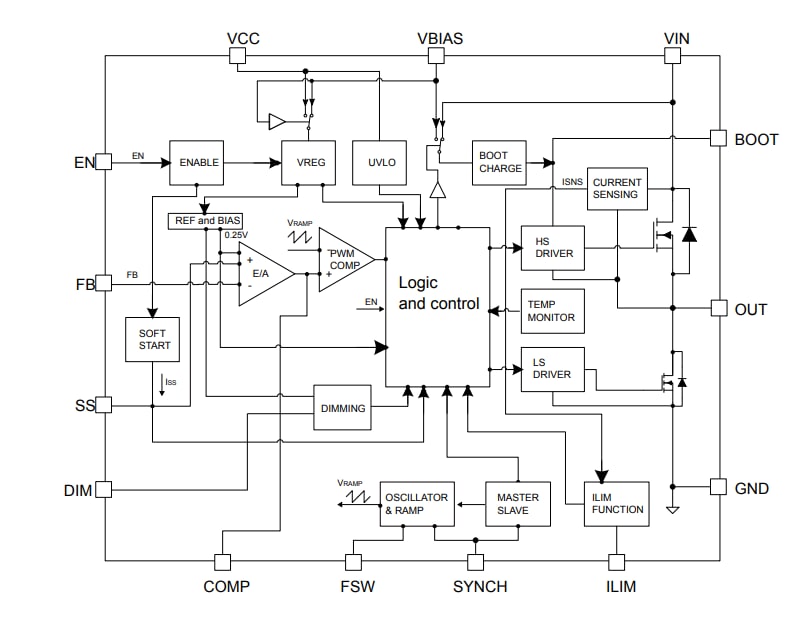
Diagramma a blocchi
Schema di applicazione
