STMicroelectronics Gate driver a mezzo ponte STDRIVEG611
Il driver di gate mezzo ponte STDRIVEG611 di STMicroelectronics è un driver di gate mezzo ponte ad alta tensione per GaN a canale N in modalità di miglioramento. La sezione del driver high-side è progettata per sopportare un rail di tensione fino a 600 V e può essere facilmente alimentata dal diodo bootstrap integrato. Capacità di alta corrente, breve ritardo di propagazione con un eccellente adattamento del ritardo e LDO integrati rendono il STDRIVEG611 ottimizzato per il pilotaggio di GaN ad alta velocità.Lo STDRIVEG611 di STMicroelectronics presenta UVLO di alimentazione su misura per applicazioni di hard-switching, bloccaggio per evitare condizioni di conduzione incrociata e un comparatore di sovracorrente con SmartSD. La portata estesa dei pin di ingresso consente un facile collegamento con i controller. Un pin standby riduce il consumo energetico durante i periodi di inattività o in modalità burst. Il STDRIVEG611 funziona nell'intervallo di temperatura industriale da -40 °C a 125 °C. Il dispositivo è disponibile in un package QFN compatto di 4 mm x 5 mm x 1 mm con un passo di 0,5 mm.
Caratteristiche
- Rail ad alta tensione fino a 600 V
- Immunità transitoria dV/dt ±200V/ns nel completointervallo di temperatura
- Driver con percorso di sink e sorgente separato per una guida ottimale
- Sink 2,4 A e da 1,2 Ω
- Sorgente da 1,0 A e 3,7 Ω
- Regolatori lineari high-side e low-side per tensione di azionamento del gate di 6 V
- Tempo di avvio di 5 µs high-side e alta frequenza (> 1 MHz)
- 45 ns con adattamento di 10 ns e Pulse di uscita minimo di 15 ns
- Funzionamento di commutazione impegnativo e diodo bootstrap interno
- Comparatore per il rilevamento della sovracorrente con arresto intelligente
- Funzione UVLO su VCC, VHS e VLS
- Arresto, standby, sovra temperatura con pin di segnalazione guasto
- PGND separato per l'azionamento della sorgente Kelvin e compatibilità con lo shunt di corrente
- Input compatibile da 3,3 V a 20 V con isteresi e pull-down
Applicazioni
- Driver per motori per elettrodomestici, pompe e compressori
- Automazione industriale, servo drive e drive industriali
- E-bike e utensili elettrici
- Amplificatori audio di classe D
- Convertitori CC/CC e risonante, PFC, caricabatterie e adattatori
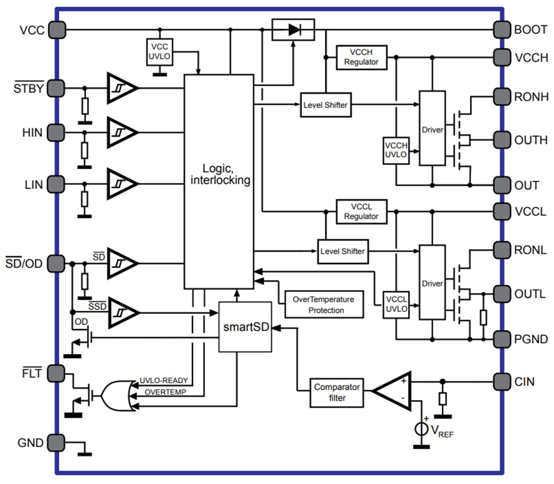
Diagramma a blocchi
Video
Pubblicato: 2024-11-22
| Aggiornato: 2026-02-20
