Sfera Labs Strato Pi CAN Board
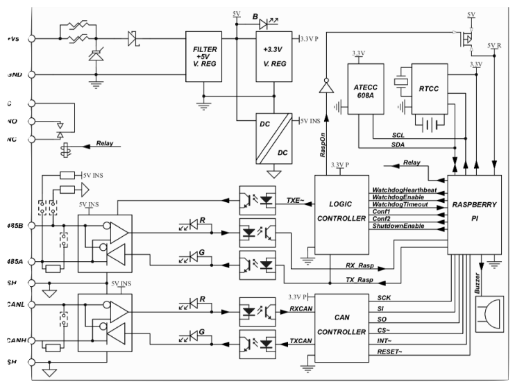
Sfera Labs Strato Pi Controller Area Network (CAN) Board enhances the Raspberry Pi Model B version 2 and 3 computers with several hardware features. This board makes the Raspberry Pi computers suitable for professional applications where reliability and service continuity are key requirements. This board comes with all connectors pre-installed and requires no soldering. The Strato Pi CAN board is connected to the Raspberry Pi by aligning the GPIO connector. Appropriate turrets/spacers are used to bolt the two boards together firmly.The Sfera Labs Strato Pi CAN Board incorporates a real-time clock, ATECC608A secure element chip, RS-485 port, CAN port, buzzer, relay, and hardware watchdog. The CAN interface is based on the Microchip MCP2515 stand-alone CAN controller that implements the CAN specification version 2.0B.
Features
- 9VDC to 65VDC power supply with surge and reverse polarity protection and 1.3A resettable fuse
- CAN V2.0B interface that supports speeds of up to 1Mb/s with optoisolator and electrostatic discharge protection
- Standard RS-485 interface to the Raspberry Pi serial line with optoisolator and electrostatic discharge protection
- Up to 2.5A max current to the 5V Raspberry Pi power supply input pins @ 24VDC
- Embedded Microchip ATECC608A secure element chip
- Real-time clock with replaceable CR1025 Lithium/Manganese Dioxide backup battery
- One relay with Change-Over (CO), Single Pole Double Throw (SPDT) terminals
- The onboard buzzer connected to an I/O pin of the Raspberry Pi board for acoustic feedback
- Configurable hardware watchdog implemented in the Strato Pi board, fully independent from the Raspberry Pi and controlled via the I/O pins of the Raspberry Pi board
- Onboard LEDs for power supply, RS-485, and CAN bus activity
- Power supply and serial connections on a screw terminal block
Block Diagram
Connection Diagram
Pubblicato: 2019-04-30
| Aggiornato: 2023-05-16
