STMicroelectronics Controller CCM PFC L4986

I controller CCM PFC STMicroelectronics L4986 sono progettati per la conversione boost e dispongono di un "emulatore" moltiplicatore proprietario. Questo emulatore, combinato con gli innovativi ottimizzatori THD, garantisce prestazioni di distorsione armonica totale (THD) molto basse in tutte le condizioni operative. Utilizzando un modulatore off-time proprietario, l'L4986 opera a frequenza quasi fissa in tutte le condizioni operative con due opzioni, 65 kHz per A e 130 kHz per B.

I controller CCM PFC STM L4986 supportano un blocco di avvio ad alta tensione da 800 V, compreso il circuito per scaricare i condensatori X del filtro EMI a un livello sicuro. Questa caratteristica permette all'unità di soddisfare le normative di sicurezza (IEC 61010-1 o IEC 62368-1) senza utilizzare la tradizionale resistenza di scarica in parallelo ai condensatori X.

L4986 è disponibile in un package con pin SO che rappresenta una soluzione ad alte prestazioni e basso numero di componenti per i pre-regolatori PFC boost azionati da CCM. I pre-regolatori PFC sono destinati ad applicazioni conformi alle norme EN61000-3-2 e JEIDA-MITI, in una gamma di potenze che va da poche centinaia di W a qualche kW.

Caratteristiche

  • Modalità corrente di picco azionata da CCM
  • Avvio ad alta tensione a 800 V con rilevamento integrato della tensione di ingresso
  • Scarico del condensatore del filtro di ingresso attivo
  • "Emulatore" di moltiplicatore proprietario con THD minimo della corrente di linea in tutte le condizioni operative (CCM e DCM)
  • Pochissimi componenti esterni
  • Protezioni: guasto del circuito di retroazione, OVP, OCP, saturazione induttore, brown-in, brown-out (conforme agli standard medici SMPS)
  • Rilevamento di corrente dell'induttore
  • Funzione di disabilitazione e basso consumo
  • Monitoraggio della corrente di spunto
  • Avvio progressivo per un avvio senza problemi
  • Tensione di riferimento interna 1,2% (a Tj = 25°C)
  • Frequenza di commutazione 65 kHz (versione A) e 130 kHz (versione B)
  • PGOOD_OUT e PGOOD_IN regolabile
  • Package SSOP10

Applicazioni

  • Pre-regolatori PFC per:
    • SMPS conformi a IEC61000-3-2 e JEIDA-MITI oltre 1 kW
    • PC desktop, server, server web, console di gioco
    • Apparecchi LED ad alta potenza
    • SMPS industriali e medicali secondo la norma IEC 60601-1-2

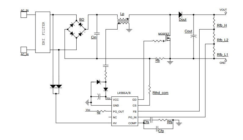
Applicazione tipica

Schema di circuito di applicazione - STMicroelectronics Controller CCM PFC L4986

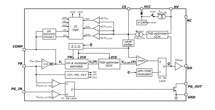
Schema a blocchi

Schema a blocchi - STMicroelectronics Controller CCM PFC L4986
Pubblicato: 2022-04-12 | Aggiornato: 2022-07-07