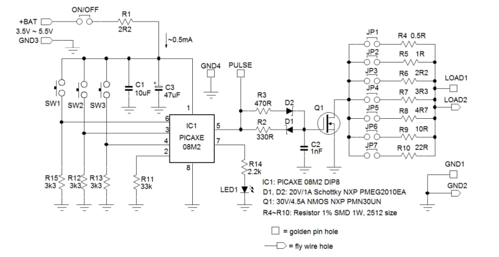
Seven different pulse load resistors can be selected through jumpers, and an adjustable power resistor is employed for setting the static load level. The push buttons can adjust the device's pulse load frequency and duty cycle. The Richtek RD0004 tool is battery-powered, making it easy to apply at any point in an application.
Features
- 7 selectable 1W pulse load resistors (0.5Ω to 22Ω)
- Adjustable 10Ω/10W resistor for static load
- Adjustable duty cycle from 0.1% to 50%
- Adjustable frequency from 15Hz to 976Hz in 4x steps
- 500ns pulse load rise/fall times
- Highly suitable for testing DC/DC buck converters with 1V to 5V output and 1A to 5A load
- Can also be used for testing LDO, boost, and buck-boost converters
Videos
Connections & Functions
Practical Load Transient Tool measurement setup
Basic Load Transient measurement method
Schematic
Pubblicato: 2023-07-05
| Aggiornato: 2023-07-18

