Power Integrations LinkSwitch-XT2 Off-Line Switcher ICs
Power Integrations LinkSwitch-XT2 Off-Line Switcher ICs are energy-efficient, low-power ICs with integrated system-level protection. The LinkSwitch-XT2 ICs incorporate a 725V/900V power MOSFET, oscillator, simple ON/OFF control scheme and a high-voltage switched current source. Additional features include frequency jittering, cycle-by-cycle current limit, and thermal shutdown circuitry, all in a single monolithic IC. The start-up and operating power are derived directly from the DRAIN pin, eliminating the need for a bias winding and associated circuitry.The LinkSwitch-XT2 Off-Line Switcher ICs are offered in PDIP-8C, SMD-8C, and SO-8C packages for design flexibility.
Features
- Easy to Design
- Low component count switcher solution
- Selectable device current limit
- Fully integrated auto-restart for short-circuit and open-loop protection
- Optional self-biased supply
- Frequency jittering greatly reduces EMI
- Meets HV creepage requirements between DRAIN and all other pins both on the PCB and at the package
- Pin-out simplifies PCB heat sinking
- Features Superior to Linear/RCC
- Output overvoltage protection (OVP)Input overvoltage line protection (OVL)
- Hysteretic over-temperature protection (OTP)
- Extended creepage between the DRAIN pin and all other pins improves field reliability
- 725V MOSFET rating series (LNK3604) for excellent surge withstand
- 900V MOSFET rating series (LNK3694, LNK3696) for industrial design or extra safety margin
- Extremely low component count enhances reliability
- Allows single-sided PCB and full SMD manufacturability
- EcoSmart™ – Extremely Energy-Efficient
- Easily meets all global energy efficiency regulations
- No-load consumption <100mW without bias winding at 265VAC
- Input (<10mW with bias winding)
- ON/OFF control provides constant efficiency to very light loads
Applications
- Supplies for appliances, industrial systems, and metering
- Flyback converters
Power & Package Options
Functional Block Diagram
Additional Resources
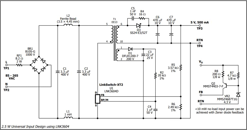
Application Example
Pubblicato: 2017-01-12
| Aggiornato: 2022-05-25
