onsemi Controller Flyback primario per il settore automobilistico NCV1362
I controller Flyback sul lato primario per il settore automobilistico NCV1362 di onsemi sono controller flyback quasi risonanti altamente integrati progettati per il controllo di alimentatori off-line robusti e ad alte prestazioni. Utilizzando un metodo innovativo, l'NCV1362 salva il circuito di retroazione secondario per la regolazione della tensione costante e della corrente costante. Questo metodo e la funzionalità consentono un'eccellente regolazione della linea e del carico senza il tradizionale fotoaccoppiatore e il riferimento di tensione TL431.I controller Flyback sul lato primario per il settore automobilistico NCV1362 di onsemi garantiscono un'elevata efficienza grazie al funzionamento in modalità di controllo della corrente di picco quasi risonante con blocco a valle ad alto carico. Quando la potenza sul lato secondario inizia a ridursi, l'NCV1362 regola automaticamente il ciclo di lavoro, quindi a un carico inferiore, il controller entra nella modulazione della frequenza di impulso a corrente di picco fissa con un rilevamento di commutazione a valle. Questa tecnica mantiene la regolazione dell'uscita all'interno di un piccolo carico fittizio. Il blocco a valle nelle prime quattro impedisce il funzionamento del salto a valle e, di conseguenza, una commutazione a valle con un carico inferiore, per ottenere un'elevata efficienza.
Caratteristiche
- Qualificati per applicazioni automobilistiche
- Certificazione AEC-Q100 con i seguenti risultati
- Temperatura del dispositivo 1 da -40 °C a +125 °C
- Livello di classificazione HBM del dispositivo 2 ±2kV
- Regolazione del voltaggio costante sul lato primario <±5%
- Regolazione della corrente costante sul lato primario <±5%
- LFF e BO su un pin dedicato:
- Quasi risonante con commutazione a valle
- Efficienza ottimizzata ai carichi leggeri e prestazioni in stand-by
- Clamp di frequenza massimo (senza clamp, 80, 110 e 140 kHz)
- Limite di corrente di picco ciclo per ciclo
- Protezione da sottotensione e sovratensione in uscita (UVP o OVP)
- Protezione da cortocircuiti di avvolgimento o diodo secondario
- Ampio intervallo VCC di funzionamento (fino a 28 V)
- Corrente di avvio bassa
- Protezione da cortocircuito e apertura dei pin CS e VS/ZCD
- Spegnimento della temperatura interna
- Jitter di frequenza fisso e interno per una migliore firma EMI
- Doppia corrente di picco congelata per ottimizzare l'efficienza a carico leggero (carico del 10%) e le prestazioni di stand-by (senza carico)
- Ingresso guasto per condizioni di guasto gravi, compatibile NTC per OTP
- Dispositivi senza piombo
Applicazioni
- Alimentatori ausiliari per il settore automobilistico
- Alimentatori ausiliari per caricatori e inverter di trazione integrati
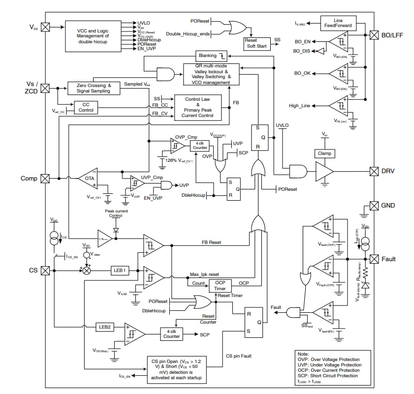
Diagramma a blocchi
