onsemi Regolatori di commutazione dell'inversione Buck Boost NCP3064
I regolatori di commutazione dell'inversione Buck Boost NCP3064 di onsemi sono costituiti da un riferimento interno compensato in temperatura, un comparatore, un oscillatore duty cycle controllato con un circuito di limitazione attiva della corrent , un driver e un interruttore di uscita ad alta corrente. La serie NCP3064 di onsemi è progettata per l'integrazione in applicazioni di abbassamento, innalzamento e inversione di tensione con un numero minimo di componenti esterni. La funzionalità ON/OFF mette il dispositivo in uno stato di standby a bassa potenza (<100μA). I regolatori NCP3064 sono un aggiornamento ad altafrequenza dei popolari convertitori isteretici CC-CC monolitici MC33063A e MC34063A.Caratteristiche
- Intervallo di tensione in ingresso da 3,0 V a 40 V
- Capacità di spegnimento a livello logico
- Modalità di standby a bassa potenza, 100 A tipica
- Corrente di uscita dell'interruttore fino a 1,5 A
- Intervallo di tensione di uscita regolabile
- Frequenza di funzionamento 150 kHz
- Precisione 1,5% di riferimento
- Protezione da arresto termico interna
- Opzioni di package SOIC-8, PDIP-8 o DFN8
- Limitazione di corrente ciclo per ciclo
- Intervalli di temperatura di funzionamento
- Da 0 °C a +70 °C per NCP3064
- Da -40 °C a +125 °C per NCP3064B
- Prefisso NCV per applicazioni automobilistiche e altre applicazioni che richiedono modifiche su sito e controllo.
- Livello di sensibilità all'umidità (MSL): 1
- Senza piombo e conformi a RoHS
Applicazioni
- Applicazioni di alimentazione step-down, step-up e di inversione
- Illuminazione a LED ad alta potenza
- Caricabatterie
Connessioni pin
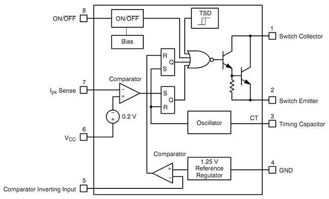
Schema a blocchi
Circuito di applicazione Buck tipico
Schema di applicazione Buck tipico
Schema di applicazione Boost tipico
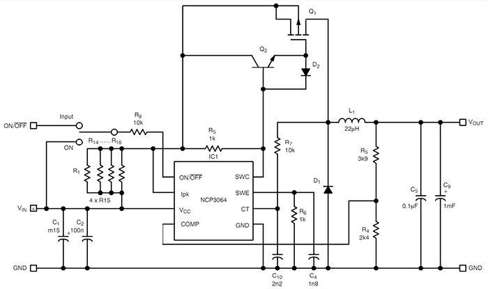
Schema di applicazione Buck tipico con transistor esterno
Risorse aggiuntive
Pubblicato: 2024-05-20
| Aggiornato: 2024-06-07
